miliamperios.com

Bootstrap Framework 3.3.6

Más de una docena de componentes reutilizables construidos para proporcionar iconografía, menús desplegables, grupos de entrada, navegación, alertas, y mucho más ...

Fundado el 18 de marzo del 2003.

Moderador: Moderadores

#180566
Pues tengo el power panel a2pro como el de la foto.
El otro día estuvo chispeando y se me ha jodido.
La salida del chispo es de 12v al igual que la entrada.
Me he encontrado un condensador electrolítico fulminado.
Lo he sustituido y sigue igual.

¿alguien ha arreglado alguno con el mismo fallo?

Salu2.
Adjuntos
1301A.jpg
Por Perico Perez
#180583
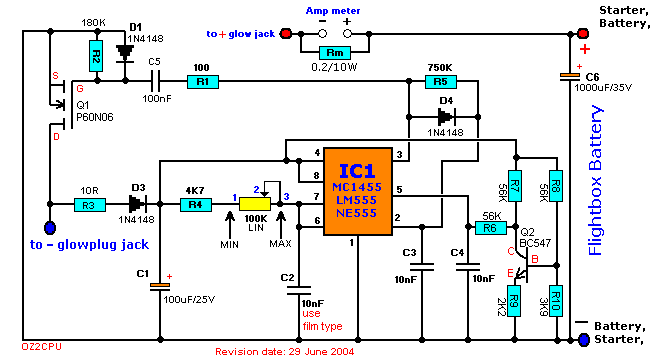
Fíjate si éste circuito es similar al que se deteriró. Por lo general todos los Power Panel's emplean la misma circuitería. Lo de los 12 V. a la salida de la alimentación de la glow, si lo mides con un polímetro en CC. te indicará 12 v. Esa es una salida PULSANTE (Tengo entendido, similar a una onda cuadrada). La indicación en el polímetro por lo tanto, es errónea. El esquema es más didáctico que mi explicación. Sin lugar a dudas, el capacitor deberá ser cambiado, pero luego se deberá hacer un exaustivo análisis, para saber el motivo del porqué se pìnchó el capacitor electrolítico.
Salu1+1.
Adjuntos
glow1.GIF
glow1.GIF (11.24 KiB) Visto 1267 veces
Avatar de Usuario
Por MP3_tilaco
#180705
Yo hace años tenían un power panel de bobinas y resistencias que al medir la salida con el tester me marcaba 12 V pero al poner una bujía me marcaba 1.2 V, un amigo eléctrico me explico que las resistencias actuaban bajando el voltaje solo cuando había un consumo. Yo soy topógrafo y no tengo idea de electrónica pero lo que me dijo mi amigo fué cierto ya que nunca fundí una bujia.
Avatar de Usuario
Por karlos_33
#180732
hace poco publique un post pidiendo ayuda de que me midieran la salida para el cargador del chispo que a mi me daba 12 v, por lo que me he podido enterar,(no por el foro por que nadie me dijo que voltaje le salia),es lo que dice el compañero, que el polimetro marca 12v pero en vacio , cuando se le mete el chispo en cuestion se vuelve a medir y se normaliza a 1.2,,,
otra cuestion es que no tengo ningunatension de salida para la alimentacion directa de la bujia,, le he cambiado un transistor que creia qeu era el culpable y nada sigue igual,


ALGUNA SUGRENCIA???
Por Perico Perez
#180987
Por lo que intuyo, estamos hablando de dos temas diferentes: 1- El sistema de alimentación de la Glow Plug, 2- El sistema de alimentación para la carga de la batería o pila del famoso y nunca bien ponderado chispómetro. Estos sistemas ubicados en el Power Panel. (Algunos , NO tienen salida para la carga de la pila del chispómetro). Entiendo que el deterioro del sistema de reset_1974, es el que alimenta la Glow Plug. Por eso me atreví a colocar un circuito que lo emplean en casi todos los P.Panel's, a título orientativo. En el caso de karlos_33, el deterioro es en el sistema de carga de la Pila del Chispómetro, del cual no conozco el circuito, por eso no puedo opinar al respecto para poderlo orientar. Sería de suma utilidad, si nos adjuntara alguna descripción o bosquejo del sistema en cuestión. Todo esto desde mi particular punto de vista.
Salu1+1.
Avatar de Usuario
Por reset_1974
#181060
Pues si, para mí todo es interesante, aunque no me gustan los chispos de batería fija, prefiero depender de una batería grande como la del coche.
Ya me pasó de llegar al campo de vuelo y estar el chispo descargado.
Por eso sigo usando el power panel.

Tengo un par de amigos en el club que lo que han hecho es comprar una batería nimh de 4000mAh y la conectan con una clavija directamente al prolongador de la bujía.

Salu2
Avatar de Usuario
Por AntonioE
#181138
Yo tengo ese power panel y hace poco tube que repararlo porque no me funcionaba la bomba de combustible. En pricipio creia que era problema de la bomba, pero cuando abri el power panel me di cuenta de que tenia un par de pistas cortadas. No se apreciaba muy bien, pero estaban cortadas porque lo medi con un tester y no daba conductividad. Lo que hice fue puentear las pistas.

Espero que te sirva.
Por cierto, el interruptor de tres posiciones de la bomba tambien se joroba. Hace malos contactos.

Un saludo.
Avatar de Usuario
Por reset_1974
#181809
Después de perder la mañana entera, aparte del condensador electrolítico, lo que se había estropeado era el transistor de potencia.
Lo he sustituido y ya funciona bien.

Ahora sin nada conectado tengo 10,5v (es una fuente de pc no muy buena), y conectando la bujía la tensión cae a 0,6v según marca el polímetro, que me parece poco eso es cierto, pero con el potenciómetro a tope , se ilumina el filamento de la bujía y el amperímetro marca 4,5A.

Gracias a todos por el interés. Salu2
Por Perico Perez
#181864
Al circuito anterior del P.Panel, que adjunté, en post anterior, le efectué la modificación recomendada por el autor. Reemplaza el sistema de transistores en configuración Darlington por el FET de potecia y pocos elementos asociados a él. Ésto porque, se producía una oscilación que hacía disparar al sistema y alcanzaba la tensión de la batería, en los bornes de alimentación de la glow, con el consabido quemado de la misma. Funciona, pero estoy espectante a que falle. Espero que nó, pues tenía un record de quemado de una por semana :shock: .
Salu1+1.
Adjuntos
glow3.GIF
glow3.GIF (10.63 KiB) Visto 1214 veces
Avatar de Usuario
Por unomás
#182089
Hola de nuevo Perico, yo también tengo ese circuito. Lo elegí porque la salida está estabilizada ante las variaciones de la bateria (variaciones de tensión en las cargas o descargas de la bateria del arrancador, que es la que yo uso).
A mi me va bien, aunque tengo que cambiarle el potenciómetro porque en el mínimo ya me enciende la bujía lo suficiente.
Le he hecho pruebas con una resistencia de carga (las bujías están mu caras :( ) y tranquilo, no creo que se te vaya el MOSFET, creo que era de 60A.
Ya llevo varios montajes de esa página y suelen ir bien.
Saludos
Por Perico Perez
#182174
Magnífico Unomás!!. Me has proporcionado una gran tranquilidad con tus aseveraciones. Además confirmas los que sospechaba pero no me animaba a mencionarlo. Notaba que el sistema de desmandaba, justamente cuando la tensión de la batería bajaba, pero como de ésto no tengo mucha idea, me parecía opinar en forma descomedida :lol: y no encontraba una relación que justificase pulverizar las glow con la baja de tensión. Se hacía una bolita el filamento de la glow. Era terríble ver la OS F nueva, en el estado en que quedaba :shock: . Nuevamente muchas gracias!!
Salu1+1.
Por JERMCOM
#182227
¡¡¡¡¡¡¡¡¡¡VIVA EL CHISPO!!!!!!! :wink: ...... os aseguro que no conozco a nadie de mi club que no haya mandado a tomar.... el power-panel , sea de la marca que sea. Pero si quereis seguir insistiendo alla vosotros... :lol: :lol: :lol:
Avatar de Usuario
Por reset_1974
#182260
Pues a mi se me cascó porque empezó a chispear y no me acordé de recoger la caja.
No tengo q preocuparme de si está cargado o no . Tiene sus ventajas e inconvenientes, como todo.
Avatar de Usuario
Por unomás
#182273
Pues en mi club también se utiliza poco, pero tadavía hay gente que lo lleva. Es cómodo tener la bomba y el chispo a mano.
Yo opté por los circuitos porque se me jodieron dos baterias de chispo en poco tiempo. Después usé baterias de 1.5v de las comerciales y tambien funcinaban fenomenal.
Y por últimome decidí por los circuitillos calentadores.
Cada uno tiene sus manias. :wink:
Por lenriquez
#182334
Me quedo con la opinión de Jercom "Viva el chispo".

Si se os olvida cargar el chispo, o se os descarga en el campo de vuelo, os recomiendo un inventillo que hize para "salir del paso", con unas pinzas de bateria y una resistencia bobinada de 5W y 10 Ohm (quiero recordar)y un conector de los RCA de audio para "pincharlo en el chispo" (no olvidar la polaridad + con + y - con -) podeis recargar vuestro chispo durante un rato (30 Min) conectando las pinzas a la bareria del coche.

Os prometo poner fotos y esquema, ahora no las tengo y os confirmo el valor de la resistencia.

Saludos
Por lenriquez
#183058
Lo prometido es deuda, os adjunto dibujo.

No se debe cargar durante mas de 1Hora (Resistencia de 15 Ohm) y la resistencia puede ser de 10 a 25 Ohm (a mayor valor de R menor intensidad de carga). Yo he utilizado 2 resistencias de 33 Ohm y 5 Watios en paralelo lo que me dan 16.5 Ohm y 10 watios de disipación ( las resistencias se calientan). El conector es RCA macho de los usador en audio.

Espero que os sirva
Adjuntos
Imagen006.jpg

¡Elija que Addons deben funcionar, utilice sólo lo que realmente necesita!