miliamperios.com

Bootstrap Framework 3.3.6

Más de una docena de componentes reutilizables construidos para proporcionar iconografía, menús desplegables, grupos de entrada, navegación, alertas, y mucho más ...

Aviones (no helicópteros) con propulsión eléctrica básica, conceptos básicos, iniciación, etc.
Fundado el 21 de enero del 2002.

Moderador: Moderadores

Avatar de Usuario
Por Oscar.Alonso
#3859
Hola.

Me acabo de pillar una Pico-Jet :lol: con su motor 480 y variador MPX 480 de los de “culete (con perdón)

¿Podríais darme ideas de qué baterías comprar? NiCd o NiMH. Capacidad? Mucha capacidad=mucho peso. Poca=poco vuelo. Dónde está el equilibrio? :roll: Como veis soy un mar de dudas ...

Otra cosilla por el mismo precio. He visto algunas fotos de Pico-Micro-Twin-etc jet con unos acabados impresionantes. ¡Pero si son de corcho con miles de puntitos del molde! ¿Se le hace algún tipo de acabado?

Muchas Gracias
Avatar de Usuario
Por Manuel Palmer
#3868
He visto estas baterias tirar de un 480 directo y me quedé "pasmao"´, tienen una capacidad de 2100 y el pack de 7 elementos pesa 241grs con el conector, aunque te recomiendo que para un 480 pongas 8 elementos.
No sé si se te pasará de peso.
A mi me han costado 4,25 euros cada una en Batesur (Sevilla) y todavia no las he probado, con un poco de suerte este fin de semana estrenaré un fun fly de 95cm y un 480 con reductora.
Una alternativa mas sofisticada son las lipo, pero a mi se me escapan del presupuesto, ya que no tengo cargador para ellas.

Un saludo y felices vuelos.
Avatar de Usuario
Por Oscar.Alonso
#3875
Gracias Manuel.

Creo que si,se pasan un poco de peso. Debería llevar como máximo 200g.

Resptecto al número de elementos, otra historia. El regulador dice que hay que hacer una conexión en el caso de llevar 8 elementos. Como ya viene soldado al motor y las conexiones son bastante diminutas, como que no me atrevo.

Seguiré investigando.

Gracias de nuevo
Avatar de Usuario
Por Enrique González
#3893
¡¡ Hola Oscar!!
Si no quieres meter mucho peso, ni meterte en LiPos, mi consejo es que montes unas de este tipo.
Según la marca ( Hecell, Kan, Quantum) andarán entre 950-1100 mAh y un peso entorno a los 160 gr ( 7 elementos).
Yo tengo un paquete de 7 Kan 950 mAh, que compré a Angel Cristobal y van muy bien; si quieres probarlas dame un toque.
Avatar de Usuario
Por SERRA
#174840
Tengo un pico_jet motor 400, no tengo las baterias apropiadas para el pero tengo estas otras :

1 paquete de BFN 2/3AAAP 12 voltios 350 mAh de NI-MH y 2 paquetes de KAN Ni-Mh 7,2 Voltios 6x2/3A 950 mAh

Monte el avion con la de 12 voltios sabiendo que podria quemar el motor, el vuelo fue bien pero solo pude estar 1 minuto y medio. Al siguiente dia monte los dos modulas de 7,2 en paralelo y el avion ya pesaba mucho y el motor hacia cosas raras subidas y bajadas de revoluciones, acabe estrellandolo y jodiendo un ala, ya lo he reparado.

Que consejo me dais que haga, monto algun tipo de estas baterias o convinandolas de alguan manera o tengo que comprar otras?
Si monto bateria de lipo cual deveria de ser? y el variador sirve?

Gracias y paciencia con los novatos como yo :-)
Avatar de Usuario
Por SERRA
#175637
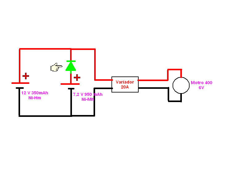
Probe a ponerle al avion los dos paquetes de 7,2 v en paralelo y volar volaba pero iba muy pesado y parecia que le faltaba fuerza. Ahora habia pensado en poner en paralelo la de 12 v y una de 7,2v, ya se que 12v es mucho para el motoro de 400 6v pero lo que hare es no darle a todo gas al principio. Pero mi duda esta en que pasara al poner dos baterias de distinto voltaje en paralelo, la bateria pequeña en este caso 7,2 podria dañarse al estar la bateria de 12v dandole carga? para que eso no pasara se me ocurrio la idea de ponerle un diodo para impedir el paso hacia la bateria pequeña, alguien que sepa de electronica me podria decir si este esquema funcionaria o si tiene una idea mejor que me la diga. El diodo pues no se cual poner pero alguno gordote tendra que ser para que aguante el consumo del motor. Venga electronicos una ayudita.
Gracias.
Adjuntos
circuitobaterias.jpg
Circuito baterias de diferente voltaje con proteccio diodo en bateria pequeña.

¡Elija que Addons deben funcionar, utilice sólo lo que realmente necesita!