miliamperios.com

Bootstrap Framework 3.3.6

Más de una docena de componentes reutilizables construidos para proporcionar iconografía, menús desplegables, grupos de entrada, navegación, alertas, y mucho más ...

Fundado el 23 de Noviembre de 2004.

Moderador: Moderadores

Avatar de Usuario
Por SERRA
#174522
Hola, a ver si me resolvis unas dudas que tengo sobre baterias:

1ª Para poner a cargar este tipo de bateria KAN Ni-Mh 7,2 Voltios 6x2/3A 950 mAh debo haberla descragado por completo?

2ª Es normal que el variador corte la corriente que va al motro al bajar la bateria a 5 voltios?

3ª Si pongo dos baterias en paralelo del mismo tipo que antes KAN Ni-Mh 7,2 Voltios 6x2/3A 950 mAh Obtendre en tontal 7,2 voltios pero 1900 mAh? osea mas minutos de vuelo

4ª Con 1900mah cuantos minutos de vuelo aproximandamente son para un motor de 400?

5ª Las baterias las puedo dejar cargadas dentro del avion con el interruptor del variador en OFF para luego dentro de 3 horas volar con el? o se descragab si las dejo asi?

Esas son mis dudas por el momento, ayuda please.

Saludos.
Por Jose de Pablos
#174716
Hola. Aunque no tengo experiencia con las Ni-Mh, he leído que no tienen, o tienen muy poco, efecto memoria, por lo que no es imprescindible descargarlas antes de cargar.

2.- Si tienes 6 elementos (6 x 1,2 = 7,2 Voltios) 5 voltios es que están totalmente gastadas. Bajando de 7 ya están gastadas. Recién cargadas deben tener unos 9,85 V.

3.- Correcto

4.- Depende de como vueles y de la hélice. Con una gunter de las blancas y motor a tope unos 8 ó 9 minutos, pero creo que no es saludable hacer esa prueba ni para el motor ni para la batería, volando nunca vas todo el rato a tope.

5.- Si el interruptor está en el variador, o en la batería no se va a descargar (el interruptor corta uno de los cables). De todas formas, por motivos de seguridad, siempre se aconseja no dejar las baterías en el modelo, y (sobre todo) no cargarlas metidas en él.

Un saludo
Avatar de Usuario
Por ALEJANDROMAGNOO
#174890
pues eso serra que de momento estas realizando bien todo si no explotariamos ejjeje :o
Avatar de Usuario
Por SERRA
#175632
Hola, Jose de Pablos mis bateria de 7,2 cuando esta totalmente cargada solo da 7,55 v sin tenerla conectada a ninguna carga externa, los 9,85v que dices tu me parecen demasiado.

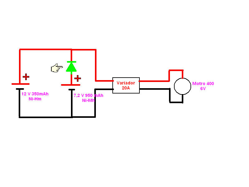
Probe a ponerle al avion los dos paquetes de 7,2 v en paralelo y volar volaba pero iba muy pesado y parecia que le faltaba fuerza. Ahora habia pensado en poner en paralelo la de 12 v y una de 7,2v, ya se que 12v es mucho para el motoro de 400 6v pero lo que hare es no darle a todo gas al principio. Pero mi duda esta en que pasara al poner dos baterias de distinto voltaje en paralelo, la bateria pequeña en este caso 7,2 podria dañarse al estar la bateria de 12v dandole carga? para que eso no pasara se me ocurrio la idea de ponerle un diodo para impedir el paso hacia la bateria pequeña, alguien que sepa de electronica me podria decir si este esquema funcionaria o si tiene una idea mejor que me la diga. El diodo pues no se cual poner pero alguno gordote tendra que ser para que aguante el consumo del motor. Venga electronicos una ayudita.
Gracias.
Adjuntos
circuitobaterias.jpg
Circuito baterias de diferente voltaje con proteccio diodo en bateria pequeña.
Avatar de Usuario
Por ceuti
#175921
Si el motor tiene como tensión nominal 6 V tendra un margen superior e inferior con lo que puede funcionar y ahi podras ver si esos 12 son excesivos o no para el motor, también deberias mirar si son adecuados para el variador.

Con repespecto al esquema que pones no te es de ninguna utilidad ya que como dices por el mismo motivo que el diodo no deja fluir la corriente de la bateria de 12 V a la de 7, tampoco te dejara pasar la corriente de la bateria de 7 hacia el variador ya que el diodo esta en corte. Solo empezara a entregar corriente la bateria de 7 voltios cuando la de 12 se descargue por debajo de los 7( no se si puede suceder) a partir de este momento la bateria de 7V empieza entregar carga tanto al variador como a la bateria de 12 cortandose esta corriente cuando la 12 se volvivera a cargar por encima de los 7 y asi sucesivamente hasta que se agotasen y no creo que sea bueno ni para las baterias ni para el variador , asi que hasta ese instante la unica función que te hace la batería de 7V es hacerte más pesado el avión.

Si quieres poner baterías en paralelo hazlo de la misma tension nominal y que esten bien equilibradas.

Saludos.
Avatar de Usuario
Por SERRA
#176053
Gracias Ceuti por tu opinion.
Lo que quiero es conseguir mas minutos de vuelo con esas baterias que tengo, con la bateria de 12v 350 mAh el motor corre que se las pela pero solo durante poco mas de un minuto y las baterias se pegan un buen calenton, por eso fue la idea de ponerle la de 7,2v 950 mAh en paralelo.

Si añado un diodo mas para evitar que la corriente de las de 7 pase a la de 12 como lo ves?

El motor primero chuparia de la de 12 cuando esta se quede a menos de 7 voltios chuparia de la 7 y de la de 12 (ya gastada) a la vez, cuando al variador no le legen 5 voltios cortara la corriente que va al motor. Esa es mi idea y cuando tenga tiempo probare a ver que pasa.

Saludos
Adjuntos
circuito2.jpg
Con otro diodo mas.
Avatar de Usuario
Por ceuti
#176091
Bueno días Serra.

En mi opinión el segundo esquema teoricamente si debe funcionar, teoricamente luego de la teoría a la practica hay un trecho.

Pero haciendo calculos para obtener los 12 V necesitas 10 elementos en serie y para obtener los 7,2 harían falta otros 6. y pregunto yo, no es eso mucho peso ¿? ya que podrías obtener mas corriente simplemente con hacerte un nuevo pack de 7´2 con baterías NimH de 2500 mAH que las puedes encontrar en cualquier tienda de electronica. Solo tendrías que asegurarte de la descarga máxima que pueden dar estas.

Saludos.
Avatar de Usuario
Por SERRA
#176209
Hola Ceuti, segun he leido pues lo ideal para el motor de 400 seria tener un pack de 7 u 8 elementos y fuerte de mAh y eso es lo que deberia hacer comprar uno asi.

Si monto solo la bateria de 7,2v enseguida el variador me corta a los 5 voltios asi que no vuelo nada y le falta potencia al motor, si monto la de 12voltios es tan ligera que no puedo contrapesar el aviona no ser que le ponga peso en el morro, aunque pusiera peso en el morro con la de 12 voltios solo volaria 1 minuto ya que solo es de 350 mAh. Un dia lo vole con dos pack de 7,2 en paralelo y volaba pero eso dia si que se notaba que iba pesado.

Saludos.

¡Elija que Addons deben funcionar, utilice sólo lo que realmente necesita!