jguegon escribió:vaya, que curioso, pues, observando el esquema que has puesto, en este caso, el lm 317 se comporta:
¡ como una resistencia !
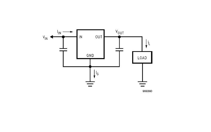
Puesto, que :
La intensidad que pasa por la bujía es practicamente la misma que pasa por el lm 317, pues IIN = IL+IG, si no ando muy despistado, y IG supongo (pues no he leido el datasheet), que es mucho menor que IL.
Si necesitas disipador, es porque se calienta, igual que una resistencia.
Incluso, me atrevería a decir, que disipa el mismo calor que una resistencia equivalente.
Entonces, pues , si solo queremos alimentar una bujía con 5 voltios ¿por qué no poner una resistencia, y no renegar de la sagrada ley de ohm?
Saludetes.
Bienvenidos nuevamente a:
ELECTROAEROMANIA
Hoy vamos a explicar el porque utilizar un LM317:
Veamos, el LM317 se comporta como un estabilizador de tension que... es lo que es este integrado, no como una resistencia, porque ...¿queremos tener 1.2V siempre en la bujia no? porque queremos que esta tension sea independiente de la corriente y la resistencia del circuito ¿no?
No se puede poner una resistencia porque la bujia varia la resistencia por causas de uso y calor (desgaste de filamento), por lo que:
Si varia su resistencia -> varia la intensidad que circula por ella -> y en consecuencia la tension de caida.....
Esto se parece a la Ley de OHM ¿no?
Ademas, os recuerdo que (para los que no lo recuerden...) que la resistencia electrica de un conductor, depende de:
- la resistencia propia del conductor
- la longitud del conductor
- la seccion del conductor.
Que tiene que ver esto con la bujia:
- Se degrada el filamento
- Se elonga el filamento por uso y calor (se hace mas largo)
- Se pierde material y por defecto seccion durante su uso
¿podria ser por todo esto?
Y si, hay que poner disipador por supuesto!!!!
AGUR chavales!!!!
P.D.: Tonterias las justas y necesarias.......
