miliamperios.com

Bootstrap Framework 3.3.6

Más de una docena de componentes reutilizables construidos para proporcionar iconografía, menús desplegables, grupos de entrada, navegación, alertas, y mucho más ...

Todo lo relacionado con el estudio, diseño y funcionamiento de circuitos y componentes electrónicos relacionados con el radio control. Fundado el 4 de Octubre del 2006.

Moderador: Moderadores

#1028810
Buenas.

Pues necesito un interruptor electronico para el receptor, por que por lo visto los normales con las vibraciones de los motores de gasolina acaban llendose, no se como van exactamente seria uno como este

http://www.megastorerc.com/cables-y-con ... nico-.html

Supongo que llevara algun tipo de circuito integrado que haga la misma funcion que un rele pero sin contactos ni nada, y se actue sobre el mediante un pulsador

Ademas deberia de aguantar como minimo unos 8 o mas amperios, que es por lo que se complica la historia, e ido a preguntar a varias tiendas de electronica y me han dicho que ni les suena, asi que tiene que ser algun circuito muy especifico, ya que solo lo e encontrado en tiendas de aeromodelismo y a precios desorbitados claro
#1029251
Buenas.

Yo no me referia a un interruptor que se active desde la emisora si no a un interruptor, que no tenga contactos para que con las vibraciones no se estropen
saludos,
#1029314
Yo soy electricista, y ahora estoy empezando con la electronica. EStoy por recibir un analizador de señal USB majete que me compré en EBAY muy baratito comparado con.................gracias a dedalo1111.

Yo creo que él lo que quiere es un interruptor electronico pero para utilizar con aviones de gasofa, m explico él lo que quiere es evitar que las vibraciones de un avion con motor de gasofa , acaben por joder un int. mecanico y te manden el avión al garete.
Entonces, y precisamente mañana bajo a Madrid y compro todo, me voy a hacer uno, pienso, relé vas a necesitar, uno pequeñajo con 1NO te vale, hay de muchas intensidades, pillate uno de 20A. Pero creo que tendrá que ser de estado solido.
Tensiones de bobina, muchas 5Vcc , 6Vcc, 10Vcc.............

Entonces , circuito de control de bobina, fiable y sencillo claro, luego ya habrá tiempo para complicar el tema, lo tengo muy claro, un simple biestable asincrono J K o RS, de tal forma que , para activar bobina, entrada J a 1, con un simple pulsador, y ya está, la serguridad tiene que venir en el pulsador de desconexion o activación de la entrada k, no te la puedes jugar, hay que tener cuidadito, yo voy a poner 4 microinterruptores todos ellos en serie, y o pones los 4 en posición de off, o eso no desconecta. Necestito un estabilizador a 5Vcc tb claro para el JK y el rele. Y luego quizas estabilize a 6Vcc la sal tensión a receptor.

Luego para indicar 2 dioditos , uno tras la salida Q negada, que indicará el corte de corriente en el relé, y otro directamente a la salida del contacto aux. NO.
Todo bajo circuito impreso claro.

Yo lo voy a hacer para mi pequeña katana 1,46m. electrica y por practicar, porque realmente no lo necesito, yo conecto directo a receptor, es mi idea inicial, pero si alguien ve problemas que pudiera se pudiesen originar, lo diga por favor.

Bueno, ahora mismo tb esconozco si el fun out del JK integrado, la I de la salida Q, va a er suficiente para excitar la bobina del rele. :roll:

Que todo esto lo haga un integrado, lo veo dificil, es mucha I, aunquelo desconozco.

BV

un saludo
Última edición por Jose Luis28 el Lun, 28 Feb 2011 20:22, editado 2 veces en total.
#1029433
Jose Luis, con un relé volvemos al origen del problema... las vibraciones te pueden falsear el contacto, tanto o más que un interruptor mecánico :roll: .

Sobre accionarlo desde un flipflop, nasti, el fanout es <1mA... siempre has de poner una etapa de potencia. Y al flipflop has de asegurar sus entradas para que no se te active con un soplo que le llegue.

Darle un vistazo a este enlace, espero lo encontréis de utilidad: post977474.html#p977474

Salu2
#1029457
Buenas dedalo, pues si eso me vendria bien, pero me parece que se queda corto ya que me da picos muy altos y creeo que lo freiria, me parece que lo mejor seria ponerle un interruptor electonico, pero simple sin reductor de voltage, osea solo interruptor pero que me aguante minimo 8 o 10A
#1029498
Pues cambias el regulador por un Mosfet y andando lerende, es el mismo circuito :wink:

Salu2

PD. Ese regulador lo hay en 7.5A que aguanta picos de 15A... no sé que servos vas a poner, pero eso es mucha chicha :roll:
#1029558
Gracias dedalo1111, pues anda que andaba yo bien, :roll:

Bueno , tenía mis dudas que un TTL no podría excitar un relezito. Aclaradas quedan. :wink:

Por cierto no he comprado nada , porque no tenían ganas de venderme, así que buscaré otro comercio. O no. :roll:
A ver, tienen razón en que tengo que ir con las referencias, pero de ahí a no querer molestarse en buscarme un TTL con 4 puertas NAND.

dedalo1111, y asegurando el tema del biestable en todos sus aspectos, valdría un rele de estado sólido :?:

Voy a ver el enlace. :shock:

BV

un saludo
#1029633
Buenas.

Lo siento, compañeros pero no soy electronico, no tengo ni idea de que es un mosfet, ni un ttl ni nada, lo unico que se es mirar esquemas, comprar componentes y hacer el circuito :oops: :oops: , voy a ver si tengo tiempo y hago el del post que has puesto, si tienen los componente por aqui que me extraña mucho pero bueno
#1029648
ESta fenomenal, lo único que yo tampoco veo el esquema con claridad como para identificar los componentes. :shock:

BV

un saludo
#1042614
Aquí os dejo el link para que veais los componentes. Perdón por no contestar antes!!!. Si necesitan solo un interruptor, se puede quitar el diodo schokly, y por ende ya alimentamos con una sola batería, y quitamos el regulador ( ya no es más un BEC), y metemos un mosfet. Así funcionaría con una batería, y solo haría de interruptor, ya que al cambiar el regulador por un Mosfet, pues ya no regula, sino que solo deja o no pasar la corriente.....vamos, como un simple interruptor, pero sin contactos, y en caso de cortarse los cables, todo sigue funcionando. Saludos!!
#1042759
Gracias, yo tb me estoy diseñando mi interuptor electronico y a su vez regulador. Lo hago un poco complejo, pero bueno , así aprendo mas. Y mis agradecimientos a dedalo1111 tb. El biestable (pulsadores ON - OFF ) lo tengo solucionado, el mosfet tb, solo me queda el regulador, montaje en base común con un transistor "gordo", y el dichoso pulsador de paro.

A ver como solucionas el tema del pulsador OFF. :shock:

Que se te olvido el enlace:

http://img24.imageshack.us/img24/2171/i ... lealim.png

:wink:

BV 8)

Un saludo
#1042803
Perdon.....os dejo el link

http://img24.imageshack.us/img24/2171/i ... lealim.png

El circuito esta probado.....lo suyo sería hacerlo SMD, pero para ello hay que rediseñar la placa. De todas maneras, es pequeño, y fácil, y si no quieres meterle un BEC, puedes usar un Mosfet, o si no consigues el MIC ( regulador), se puede meter un mosfet y un LM350, que se consigue más fácil. Pues eso, mas o menos esa es la base, luego cada uno puede modificar y probar......saludos!!
#1045024
Hola amigo, como existir, existe de todo....el tema es lo que quieras pagar por ellos. Yo te cuento mi caso, y no es por defender el circuito que he puesto, pero te lo cuento.....he adquirido hace ya más de 2 años un interruptor electrónico, el cual solo és interruptor, no trae BEC ni nada. El mismo, es de una marca muy conocida, por no decir de una de las mejores marcas ( alemanas), y no era Jamara. Pues bien, el caso es que me salió por 30€. Le quité el envoltório, y si ves el circuito que trae, te da la risa. Ni siquiera trae un integrado, era a transistor, eso sí, era SMD. Lo que más me fastidió fué que la placa era de doble cara, y tenía contactos de salida tanto por una cara como por la otra. La hojita que acompañaba, ponía que había 2 modelos, uno que aguanta 6A, que traía un solo cable de salida, y otro que aguantaba 12A, que traía 2 cables de salida. El caso es que el de 12A costaba 55€, y el caso es que buscando información del mosfet que traía, pues éste aguantaba justo 12A, pero como traía UN solo cable soldado, salía 30€ y aguantaba 6A. Resumiendo......si lo quieres de 12A, simplemente estarás pagando 25€ por un conector y un trozo de cable.....y ésto es realmente lo que muchas veces me indigna de lo que compras por ahí. Cuando un compañero expone un circuito, se da la oportunidad de que cada uno lo modifique, lo mejore y hasta lo empeore, pero simepre con las cosas claras, y desde el primer momento sabemos lo que montamos. Yo te puedo asegurar que aquel interruptor no salía mas de 5€, si te lo construías tú mismo, y te puedo asegurar que si en vez de ser transistorizado, lo hacemos con circuitos integrados, va a ser muchísimo más fiable. De hecho, el principio de funcionamiento es similar, pero en nuestro circuito, es mucho más fiable. Por eso te comento eso, que existir existe de todo, pero el caso es que realmente lo que estemos pagando por ello, lo valga.
#1045282
Joaquin tiene razon según mi parecer, si estas cosillas son baratisimas. Y lo que te cobran.

Tampoco lo que hagas inicialmente, será lo definitivo, a mi me gusta experimentar con la electrónica, e ir verificando paso a paso y me lo paso como un enano con mi osciloscopio USB, no me planteo hasta donde quiero llegar, pero si me gusta ir descubriendo las cosas, mi mosfet es el IRFZ44 TO-220 (0,45.-eur) lo he probado ya sin disipador 17A como si nada, bueno si, un poco calentito, y tensión 3S fuente-drenador , puerta a tan solo 5V, bueno es que aguanta hasta 50A a 60V, luego quiero hacer ahora regulador a 6V, montaje en base comun. Seguramente acabe comprando tb un MIC, y todo mas fácil, y SMD mejor.

Luego mi pulsadorzito de ON, ya enclava el biestable, y ya esta´, el tema es el pulsador temporizado de OFF casi me sale un inventillo, algo sencillo, un condensador, siempre cargado a una puerta, y cuando pulses va descargando a una entrada del 7400, pero el condensador sólo baja de 5V hasta 1,5V , la misma puerta del 7400 no deja descargar mas, por lo tanto no llega al umbral de los 0,8V, y no se apaga. Bueno sí, desconectando la Lipo como es obvio.. :lol:


Bueno, mañana lo volveré a leer que he puesto demasiadas cosas. :lol:

Seguiremos.................

BV 8)

Un saludo
#1045601
Si no vas a manejar mucha corriente ( 1,5A), te puede valer como BEC el TL1963. Trae 5 patas, entrada, masa, salida, shutdown y regulación. Es económico, y viene también en SMD. Para los servos de un avión normalito, está más que sobrado, y te sirve como interruptor también, y te ahorras el mosfet. Saludos!!
#1046023
Ok, bueno necesito algo mas, pero lo tendré en cuenta. De hecho lo voy a comprar en SMD, lo haré y lo pondré en un velerillo.

BV 8)

Un saludo
#1046260
Un velero.....de que tamaño hablamos???.....o mejor dicho, dime que servos tienes.....mira que con 1,5A tienes de sobra para por ejemplo un entrenador glow .46, o una pequeña maqueta. Recuerda que los servos no consumen casi nada....trabajan a picos, pero corriente constante en si....poquita. Saludos!!
#1046431
Pero y si esos picos pasan de 1,5A, que cocurre :?:

Velerillo nada, 3 HS55, y un HS81.

Aguanta ese tr para un katana 1,46m. 5 x HS 225Mg :?:



BV 8)

Un saludo
#1046486
Toma castaña, ya tengo la temporización del pulsador de paro.

Otra NAND previa conentradas temporizadas. 8)

BV

Un saludo

Y los piratas gritaban .................................. :lol:
#1046661
Por supuesto, y gracias a vosotros, ya he ojeado el taller de dedalo relativo a los servos, ahora entiendo a que te referias con llos picos, al ver el condensador,.............autoinductancias. Y se mejora el Factor de potencia claro. Bueno de su WEB, que voy a decir, bajo mi modesta opinión, INMEJORABLE. :!: :!: :!: :!: :!: A ver si lo voy leyendo............

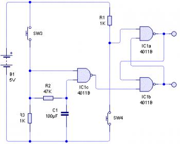
Éste era el circuito que pretendía, pero
entrada-temporizada-biestable.jpg
Elcircuito que me recomendaron en un foro de electronica.
entrada-temporizada-biestable.jpg (11.23 KiB) Visto 6511 veces

1º decir que he repasado las conexiones en 3 ocasiones y todo bien. Y que la carga de las salidas son unos led de bajo consumo (1ma).

Doy tensión, 10 V que van a un 7805, (5,07 V exactos), sin pulsar ningun pulsador , nivel 1 en salida IC1a: 3,49V, con una I de 1,52ma. Problema ,hay corriente de fuga por la otra salida, no es ni nivel alto ni bajo, (1,68V), y una infima corriente de 126 microamperios.

Pulso SW4 , desaparece la corriente de fuga, es obvio claro.

Pulso SW3, aparecen 3,47V en IC1b, pero la otra salida sigue a nivel alto con 3,47V.

Antes lo hize con leds de mayor consumo , de 20mA, y lo mismo, lo único que cuando pulsaba SW3 si transionaba , actuaba el temporizador, a veces , pero si desaparecía el nivel alto de IC1a y pasaba a nivel bajo, pero había corriente de fuga.

Bueno en fin, con TTL no ha salido.

Entonces lo que haré sera hacerlo con CMOS, y me evito el estabilizador de tensión claro.

Así que lo voy a hacer en CMOS. Que ademas es lo lógico, tengo un mayor rango de tensiones y me evito el 7805. Tengo un 78HC58 con el que hacer un JK, y a ver si el temporizado con la puerta TTL previa me funciona, Quizas funcione el temporizado a la entrada del mismo CMOS.

Perdón por el rollazo. :roll:

Voy a estudiar un poquillo. :shock:

BV 8)

Un saludo
#1062294
Bueno el mio ha empezado a tomar forma. Es el de Dedalo, salvo que cojo la tensión de campo para el mosfet de los 5V del receptor. Es que yo lo voy a utilizar para alimentar una bujia, y 1,2V son pocos como para alimentar la puerta del mosfet. El resto, unir los neutros. Nada más.

Un saludo

Imagen0470.jpg
#1063031
Gracias.

Esto no es pagao :roll: XD, bueno tb será irle cogiendo el tranquillo.

Bueno ya tengo 2 unidades para hacer, ya puestos, ahora o compro una dremel, o compro un accesorio que se conecta al taladro y así poder utilizar las brocas de menos de 1mm.

BV

Un saludo
Imagen0471.jpg
#1066671
Hola, por fin funciona, me he encontrado con todo tipo de movidas :roll: , al ser novato, mmmmmm, pero bueno lo solucione todo, son cosas que no imaginas, te rompes la cabeza, pero el al final das con ello.

Principalmente era que no tenía ni estaño, ni soldador adecuado ( el nuevo admite punta de 0,5mm para SMD, de origen viene con una de 1mm ), y de ahí me derivaron tela de ................. :x

Gracias a la asistencia de dedalo1111, me ha ido aconsejando, lo mejor y lo pille todo, me gaste 90 pavos con el minitaladro, similar a una dremel, pero mucho mas barata ( 26.-eur), y va fenomeno. Por supuesto, mereció la pena, me los volvería a gastar, la satisfacción no tienen precio. Y estaño trimetal de 2% Ag. Lo podía haber hecho un poco mas pequeño, pero bueno, eso ahora no me importa.

En mi caso es para alimentar una bujia con su bateria aux. de 1,2V.
Imagen0479.jpg
Ya vereis la aplicación.
He puesto tb un led de bajo consumo < 1mA, para señalizar la polarización a la base del Mosfet.

Seguiremos...................

BV 8)

Un saludo :wink:
Última edición por Jose Luis28 el Mié, 13 Jul 2011 12:24, editado 1 vez en total.

¡Elija que Addons deben funcionar, utilice sólo lo que realmente necesita!