miliamperios.com

Bootstrap Framework 3.3.6

Más de una docena de componentes reutilizables construidos para proporcionar iconografía, menús desplegables, grupos de entrada, navegación, alertas, y mucho más ...

Fundado el 18 de marzo del 2003.

Moderador: Moderadores

#180423
Hola compañeros, tengo que montar un interruptor electrónico para mantener la alimentación de la bujía a bajas revoluciones en un 120 4T. Estos circuitos utilizan generalmente MOSFET de 30 ó 40 Amperios para atacar la bujía.
Mi duda es saber si estos transistores se calientan lo suficiente como para necesitar un disipador.
Quiero evitarlo por peso y volumen.
¿Alguien lo usa con/sin disipador o me saca de dudas?
Saludos y gracias anticipadas.
Por Perico Perez
#180455
Según mi tía Eduvigies, la del lunar en la cara con pelos :shock: , el consumo de una glow-plug no pasa los 2 Amp. Por lo tanto si los MOS Fet que mencionas manejan esa corriente, no creo que sea necesario el uso de un disipador de calor. Èsto a mi buen saber y entender :D .
Salu1+1.
Avatar de Usuario
Por iker81
#180466
las bujias glow tienen una resistencia interna de 0.3 ohm aproximadamente, esto kiere decir que la corriente sera aproximadamente de 3 o 4 amperios. es decir que con esos MOSFET no tendras problemas en ese sentido, pero cuidado porque los MOSFET tienen su propia resistencia interna (como cualquier componente) y esta debera ser lo mas pequeña posible para que disipe la menor potencia posible (potencia=intensidad al cuadrado x resistencia). es decir, que si pones un MOSFET con una resistencia interna muy grande "chupara" mucha potencia y la bateria se te ira enseguida. por lo tanto ponle un mosfet con una resistencia lo mas pequeña posible, por ejemplo de 0.03 ohm y asi disipara solo un 10% del total.
Avatar de Usuario
Por unomás
#180486
Sí, teneis razón, no tiene por qué calentarse.
Yo voy a usar un MOSFET de 30A que tiene una r de 0.04 ohmios.
Lo de la temperatura lo digo porque he estado cacharreando con circuitos de encendido de bujía para arranque del motor (en tierra) y en algunos se calentaba el transistor a pesar de ser de bastante corriente. No descubrí el problema, quizás era por tenerlos mucho tiempo conectados a la bujía mientras hacia pruebas.
Saludos
Avatar de Usuario
Por edu eolico
#180515
oye , ¿y si aislamos el circuito de la bujia?, por ejemplo poniendo un relé que se encargue de abrir y cerrar el circuito, yo creo que consumira mucho menos que la bujia con poco peso adicional.
¿hará interferencias la apertura/cierre del relé?
BBVV
Por Perico Perez
#180533
El relé, no lo aconsejo porque podría producir interferencias, por el sistema de contactos. Prefiero el uso de los micro interruptores, o micro switch, accionado por el mismo servo del acelerador. A mi modo de ver, es más simple y con menos complicaciones que el sistema electónico para accionar un relé. Èsto como modo alternativo, al sistema electrónico, con MOS Fet.
Salu1+1.
Por Perico Perez
#180540
Tengo los dedos muy nerviosos y olvidé adjuntar fotografía y el diagrama de alta tecnología, del cableado.
Salu1+1.
Adjuntos
0bord.jpg
switchon.jpg
Avatar de Usuario
Por Fekem
#180582
apoyo esa idea , un amigo a echo eso en un canadair de 2,30 metros con dos 46 y a puesto un cable con un trozo de borna a la bujia la masa a un tornillo que agarra el motor a la bancada , una pila de 2000mah y 1,2v que se activa a traves de un microruptor que se accciona con el brazo del servo al tocar la leva que le puso para activar el microruptor y va mu bien , saludos!!
Avatar de Usuario
Por iker81
#180734
para no tener interferencias lo mejor seria poner un optoacoplador, asi aislas el circuito de la bujia de el de control. echale un vistazo a esta web:

www.cliftech.com

hay un circuito que se llama optoglo. yo lo he hecho y funciona de maravilla, la unica pega es el optoacoplador con el mosfet integrado, que es dificil de encontrar, pero se podria hacer lo mismo con un mosfet y un opto por separado.

saludos.
Por Perico Perez
#180985
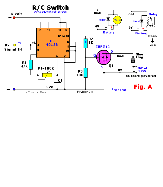
Èste es bastante sencillo y fácil de realizar. Además : Funciona!!!
Salu1+1.
Adjuntos
rc-sw1.GIF
rc-sw1.GIF (8.59 KiB) Visto 1375 veces
Avatar de Usuario
Por unomás
#181007
Si Perico, ese es el voy a hacer. Me parece muy sencillo. Dices que funciona, ¿lo has hecho?. De todas formas ya he hecho algunos circuitos de la misma web y en general van bien.
Respecto a los interruptores mecánicos que comentais más arriba, están muy bien. Ya los conocia por una búsqueda previa que hice en este foro.
Son ideas cojonudas :wink: . También conocia el optoglow que comenta Iker.
Como me dedico a la electrónica, voy a montar el circuito a ver qué tal.
Saludos y gracias a todos :wink:
Por Perico Perez
#181151
Efectivamente unomás. Lo he armado y funciona perfectamente. Alimenta una glow de un OS 70- 4T, montado en un J-3. El equipo de radio,(Tx), es JR XP8103. En la fotografía se puede distinguir el cable rojo de alimentación, a la glow.
Salu1+1.
Adjuntos
DSCN2820.JPG
Avatar de Usuario
Por unomás
#181162
Muy chulo tu avión y tiene que sonar de miedo con el 4T. Que envidia me das :( .
+ salu2.
Avatar de Usuario
Por unomás
#181173
Muy chulo tu avión y tiene que sonar de miedo con el 4T. Que envidia me das :( .
+ salu2.
Avatar de Usuario
Por unomás
#181526
¿Cómo puede ser que aparezcan dos post idénticos, si apagué el ordenador despues de poner el post a las 3:33?
¿Es que hay eeecoooo :shock: ?
Por lenriquez
#187913
Hola,

Yo me hize este esquema que encontré por la web y funciona muy bien, lo activas con un canal libre de la radio, y al transistor de potencia no hizo falta ponerle disipador.

Saludos
Adjuntos
RC-optosw.gif
RC-optosw.gif (6.79 KiB) Visto 1354 veces
Por lenriquez
#187917
Hola,

Se me olvidaba, el peso total del conjunto incluyendo cables, conectores, de carga de bateria, conectores de servo (al receptor) y de pipa para la bujia, así como la batería de de 1,2V y 2400mAH fue de 90gr.

Saludos a todos
Avatar de Usuario
Por unomás
#188071
Hola Lenriquez, ese es el circuito que me voy a hacer (cuando tenga tiempo). Tu transistor aguanta un poco más de corriente que el del esquema de Perico, pero los circuitos son idénticos.
Ya imaginaba que no se calentaría, pero ahora que me lo confirmas me quedo más agusto.
Gracias.
Avatar de Usuario
Por unomás
#188072
Por cierto ¿sabes cuánto de dura aprox. la carga de la bateria?
Saludos
Por Perico Perez
#188126
Unomás: A ciencia cierta, no podría asegurar en tiempo, la duración de la carga. Pero lo trato como si fuese un chispómetro, (Siempre me intrigó el origen del nombre, puesto que no mide chispas y menos las produce), es decir, lo cargo a ojo de buen cubero. A veces al mismo tiempo que con la carga del receptos y transmisor. Otras cada dos jornadas de vuelo. Hasta ahora no me a dejado de a pie, y no he notado disminución de energía por el momento. La pila (NiCd) es de 1400mA. Lo que sí puedo asegurar que el sistema es muy cómodo y en baja el 4T, mejoró notablemente. Si la construcción del modelo, y así mismo, los pesos lo permiten, es aconsejable también para los 2T.
Saludos.
Avatar de Usuario
Por unomás
#188167
OK.
Lo de la duración de la descarga es por curiosidad. Como la demanda de corriente de la bujía es grande y la bateria es pequeña pues sentia curiosidad.
Gracias de nuevo.
Por lenriquez
#191272
Hola unomas

He estado haciendo pruebas con una bujia OS N8 (las mas utilizadas) y consume unos 3A, yo en mi prototipo utilizé una bateria Ni-Cd de 2400 mAH que haciendo cuentas salen unos 48 minutos de uso máximo teórico, pero yo no he conseguido una autonomía mayor de 30 minutos, "que ya está bien", ya que sólo activo el "chispo" al arrancar, despegar, aterrizar ó al ralentí.

El transistor que he utilizado es el IRZ44N y sin disipador.

Saludos
Por Perico Perez
#191351
Ya que estamos nuevamente batiendo el parche sobre el tema de encendidos de glow plug, aprovecho la oportunidad para preguntar si es posible agregar un sistema de indicación de encendido/apagado, tanto sonóro como lumínico, a los efectos de hacer más fácil la puesta apunto del sistema con respecto a la posición del stick de gases. Pensaba en la instalación de un microfoquito de linternas de bolsillos, (Son muy pequeños y muy luminosos, 1.5 V.), que supongo deberá estar conectado en paralelo con la glow, o la implementación de un LED de alta luminosidad, pero, (siempre hay uno), no sabría cómo o dónde colocarlo. Por mis conocimientos de electrónica, debo confesar que se me escapó la tortuga, es que tiro al ruedo la inquietud, para que se sugiera una solución al tema. Quedo cordialmente atento.
Saludos.

¡Elija que Addons deben funcionar, utilice sólo lo que realmente necesita!