miliamperios.com

Bootstrap Framework 3.3.6

Más de una docena de componentes reutilizables construidos para proporcionar iconografía, menús desplegables, grupos de entrada, navegación, alertas, y mucho más ...

Fundado el 4 de Noviembre del 2004.

Moderador: Moderadores

Por frame75reos
#633233
jperales podrias pasarme lo que llevas asi voy adelantando camino!!!!
Por manzanas
#633276
Es que no me deja pasarlo, ni adjuntarlo aquí no por MP. Alguien que sepa del tema que me diga, y bueno, sino, si estáis dispuestos seimpre podemos hacerlo a través de msn.
Saludos
Avatar de Usuario
Por HiNote
#633285
jperales_88 escribió:Es que no me deja pasarlo, ni adjuntarlo aquí no por MP. Alguien que sepa del tema que me diga, y bueno, sino, si estáis dispuestos seimpre podemos hacerlo a través de msn.
Saludos
Si no ocupan mucho, comprimelos con en un zip y ese si que te lo deja adjuntar.
Por manzanas
#633287
Magia!!! No deja adjuantar archivos .doc, pero si comprimidos, asi que os lo adjunto ya comprimido.
Mi propuesta: que todo el mundo que quiera se lo descargue, y luego, para que no haya lio de muchos documentos, sería buena idea que cada uno de vosotros me lo devolvieseis con su aportación, yo lo reviso y de nuevo lo junto en uno solo y asi lo tenemos todo juntito y ordenado, creo que es una buena idea ya que así nos ayudamos entre todos y no hay que repetirlo todo 20 veces, que os parece?

Pues lo dicho, cuando la hayais 'perfeccionado me mandais un MP con ello y yo lo junto todo, y recordad que hay que comprimirlo para adjuntarlo,

Saludos,

Jaime
Adjuntos

[La extensión rar ha sido desactivada y no se mostrará en adelante]

Avatar de Usuario
Por peedpeed
#633290
jhonnys68 escribió:Para solucionar esto tengo pedido el Logitech 2100T con su servo digital, espero que sea como cuentan de bueno.
Lo es...lo es... :D
Yo tambien lo estoy esperando.
Hay muchos videos en Youtube sobre el ajuste de este gyro, buscalos y mira que facil es programarlo y lo bien que vuela despues el heli.
Salu2.
Avatar de Usuario
Por peedpeed
#633291
- Conector naranja del gyro, desconectado (el switch del Tx de Esky queda inutilizado, pero a quién le importa).
[/quote]
Si no conectas el cable naranja que viene en un conector aparte en el gyro dificilmente el gyro trabajara en modo bloqueo. :shock:
Me da que estas trabajando sin bloqueo.
Salu2.
Por frame75reos
#633475
bueno pues hoy teniendo todo mucho mejor ajustado que esta mañana e vuelto a salir,( con el conector de bloqueo del heli desconectado del receptor)
y creo que si bloquea porque actua igual que cuando lo tenia puesto (eso creo) bueno, el caso que e tenido 2 sustillos seguidos de que el heli a bolcado hacia la derecha un par de veces tocando las palas la arena pero sin pasar nada, luego lo e levantado varias veces y se me iva hacia atras y hacia la izquierda, intentando corregir con los trims y se me iva hacia delante y hacia la izquierda, con lo que habia sacado en claro que mecanicamente estaba mal nivelado el plato en los renvios laterales y de de adelante estaba bien porque con el trim podia ajustarlo, me iva a ir a casa a ajustarlo cuando me han dicho eso te pasa abajo por el efecto suelo subelo mas y ya esta, (yo e pensado no, que si rompo pago yo) y justo me dice la misma persona (mi padre) venga que si rompes yo pago, (se me a quitado mucho el miedo) y lo e levantado como 1 metro.......pero se a ido demasiado hacia atras y a la izquierda que......a aporrizado contra la arena....
el recuento de piezas que veo claramente rotas es:
-la pieza central del rotor que se une al eje.
-varias varillas de servos del plato hacia el rotor dobladas.
-palas....destrozadas.
-eje central algo doblado, al dar gas se nota bastante como esta de doblado.
-una de las Controlling Shaft esta un poco fisurada en donde se une a la rotula, supongo que la pegare porque no hay en rc711 stock.
-el servo del morro (sg90 con 1 dia de vida) como es transparente veo que actua pero no llega el movimiento al piñon final porque algo se mueve dentro.

supongo que los rodamientos del eje principal tb estaran doblados no????
od dejo unas fotos de mi tragico suceso, que aunque no pague esta vez me duele.....(pedire un taca taca tambien)
:cry: (--------------Perdonad el Parrafazo--------------)

(no puedo añadir fotos porque son de demasiada resolucion, alguien sabe alguna manera?)
Por frame75reos
#633478
una cosa, esta es la pieza que se me a roto por donde agarra al eje, me vale la del king ???

http://www.rc711.com/shop/product_info. ... cts_id=236

si no vale tengo que comprar esta,

http://www.rc711.com/shop/product_info. ... ucts_id=70

y es el doble y ademas me sobra lo demas porque esta intacto, solo se a rodo la pieza esa las demas estan perfectas.

Gracias a todos, por ayudarme a mejorar mis experiencias, apartir de ahora estare mas seguro de ajustar todo y volar en una zona mas amplia y con tacataca.
Avatar de Usuario
Por liebre36
#633504
frame75reos escribió:una cosa, esta es la pieza que se me a roto por donde agarra al eje, me vale la del king ???

http://www.rc711.com/shop/product_info. ... cts_id=236

si no vale tengo que comprar esta,

http://www.rc711.com/shop/product_info. ... ucts_id=70

y es el doble y ademas me sobra lo demas porque esta intacto, solo se a rodo la pieza esa las demas estan perfectas.

Gracias a todos, por ayudarme a mejorar mis experiencias, apartir de ahora estare mas seguro de ajustar todo y volar en una zona mas amplia y con tacataca.
te vale igual :wink:
Avatar de Usuario
Por epyblast
#633570
Vaya, frame75reos, lo siento macho... se siente uno fatal después de hacerle semejante picia al pobre heli, ¿verdad?

Yo ayer volé dos veces (por la mañana, todo ok, y por la tarde).
Por la tarde salí con mi cuñado y su primo. Quité el tacataca cuando ya estaba seguro del gyro, y la verdad es que me sorprendí a mi mismo. Hice algunos vuelos de lado a lado, a una distancia considerable, con el heli avanzando siempre de frente, y aunque me temblaban las manos, y el corazón iba a 1000, no pasó nada. Algún que otro momento susto, pero salvado a tiempo (de algo me está sirviendo eso de volar con viento y turbulencias en el simulador).

Sin embargo, justo antes de irnos, el heli había quedado en el suelo, en una zona no nivelada. Fui a levantarlo, y el gyro me lo movió en el suelo como 90º, tocó el suelo con las palas y volcó. Poco gas, y sin levantar del suelo, pero se hizo pupa. La punta de la palas peladas, eje principal doblado, y el puñetero servo de cabecera... ¡¡¡otra vez roto!!! La corona principal está ok :shock:
Así que ayer lo arreglé prácticamente todo, incluso el servo, que desmontándolo vi que sólo tenía un diente roto. Di la vuelta a la rueda dentada, y ya nunca pasa por ese piñón. Lo probaré mucho antes de volar, para asegurarme que no se mete en esa zona, y no me deja vendido, pero tiene bastante pinta de que está ok.

Voy a ver si termino de afinarlo, y me bajo después de comer, a ver si quiere volar.

Edito: Esto me pasa por no hacer las cosas bien, y ser un prisas, pero dicen que de los errores se aprende, ¿no? Espero no cometer más estupideces como ésta.

Edito 2: No, hoy no voy a poder volar. El servo hace extraños, y cada x minutos se queda parado (sin hacer ruido, pero parado). Toca esperar a conseguir un servo... ya está pedido a rc711 (y 2 más, y un pack de componentes más hahaha)... uffff muuuucho tiempo...
Última edición por epyblast el Dom, 02 Mar 2008 13:46, editado 1 vez en total.
Avatar de Usuario
Por liebre36
#633576
frame75reos yo para reducir el tamaño de las fotos utilizo el foto plus 4,si no tienes maneras pasame la foto a mi correo y t las cuelgo yo,mi correo es ajmliebre36@hotmail.com enga animo :wink:
Avatar de Usuario
Por rctorkanal
#633597
hola sabe alguien si el variador de esky 25 a el ke trae el belt cp tra algun tipo de freno motor porke cuando corto gas seme queda el motor clavado y le doy con el dedo ala corona y esta retenida por el motor le quito la alimentacion y se queda la corona suelta antes creo keno lo tenia pero funciona bien , aber si aguien sabe como lo kito gracias
Por benavide
#633599
rctorkanal escribió:hola sabe alguien si el variador de esky 25 a el ke trae el belt cp tra algun tipo de freno motor
Hola

Si tiene freno de motor programable, para cambiarlo conectas la emisora con el gas a tope, cuando pite lo bajas a tope tambien y ahi creo que se desboquea, si no desbloquea, vuelves a hacer el proceso, pero esta vez lo bajas y luego lo subes, hazlo con el motor desconectado por si las moscas.

Angel.
Por frame75reos
#633600
epyblast escribió:Vaya, frame75reos, lo siento macho... se siente uno fatal después de hacerle semejante picia al pobre heli, ¿verdad?

Yo ayer volé dos veces (por la mañana, todo ok, y por la tarde).
Por la tarde salí con mi cuñado y su primo. Quité el tacataca cuando ya estaba seguro del gyro, y la verdad es que me sorprendí a mi mismo. Hice algunos vuelos de lado a lado, a una distancia considerable, con el heli avanzando siempre de frente, y aunque me temblaban las manos, y el corazón iba a 1000, no pasó nada. Algún que otro momento susto, pero salvado a tiempo (de algo me está sirviendo eso de volar con viento y turbulencias en el simulador).

Sin embargo, justo antes de irnos, el heli había quedado en el suelo, en una zona no nivelada. Fui a levantarlo, y el gyro me lo movió en el suelo como 90º, tocó el suelo con las palas y volcó. Poco gas, y sin levantar del suelo, pero se hizo pupa. La punta de la palas peladas, eje principal doblado, y el puñetero servo de cabecera... ¡¡¡otra vez roto!!! La corona principal está ok :shock:
Así que ayer lo arreglé prácticamente todo, incluso el servo, que desmontándolo vi que sólo tenía un diente roto. Di la vuelta a la rueda dentada, y ya nunca pasa por ese piñón. Lo probaré mucho antes de volar, para asegurarme que no se mete en esa zona, y no me deja vendido, pero tiene bastante pinta de que está ok.

Voy a ver si termino de afinarlo, y me bajo después de comer, a ver si quiere volar.

Edito: Esto me pasa por no hacer las cosas bien, y ser un prisas, pero dicen que de los errores se aprende, ¿no? Espero no cometer más estupideces como ésta.

Edito 2: No, hoy no voy a poder volar. El servo hace extraños, y cada x minutos se queda parado (sin hacer ruido, pero parado). Toca esperar a conseguir un servo... ya está pedido a rc711 (y 2 más, y un pack de componentes más hahaha)... uffff muuuucho tiempo...
la verdad esque si cuando se levanta son 1000 pulsaciones y cuando se cae de mala manera....-1000 :? ,ya tenia las palas peladas en las puntas de por la mañana jajaja.
mi golpe fue tambien justo el de antes de irnos pero anocheciendo pero con buena iluminacion, y en suelo no nivelado, solo que di algo mas de gas que tu.
el servo de cabecera por que se rompe siempre?????yo tengo ya 2 rotos, uno por lo que comente de los "aplausos" y otro ayer cuando lo aporrize se comio la coronita pequeña del penultimo piñon que esta solidaria a otra rueda mas grande. por suerte tengo otro sg90 aqui sin usar.
como as arreglado el eje principal??

como as dicho tu no cometeremos estos errores mas, aun asi tenemos mucho que aprender y yo mas aun de ti.

alguien sabe que son los *** del eje principal en rc711???esque pone que si tiene stock pero que no se puede enviar en 48 horas segun entiendo, entonces cuando me vendria todo lo que e pedido???

liebre te e agregado al msn te paso las fotos por ahi??o por correo???
Avatar de Usuario
Por epyblast
#633606
frame75reos escribió:el servo de cabecera por que se rompe siempre?????yo tengo ya 2 rotos, uno por lo que comente de los "aplausos" y otro ayer cuando lo aporrize se comio la coronita pequeña del penultimo piñon que esta solidaria a otra rueda mas grande. por suerte tengo otro sg90 aqui sin usar.
como as arreglado el eje principal??

como as dicho tu no cometeremos estos errores mas, aun asi tenemos mucho que aprender y yo mas aun de ti.

alguien sabe que son los *** del eje principal en rc711???esque pone que si tiene stock pero que no se puede enviar en 48 horas segun entiendo, entonces cuando me vendria todo lo que e pedido???
Yo creo que casca por dos motivos: que toquen las palas en el suelo, y se fuerze a subir al cíclico por delante (se fuerza al servo, y piños rotos haha), o que el canopy toque con los reenvíos del servo, forzándolo también. La verdad es que me parece raro que siempre sea el mismo servo (los otros dos, nada, siempre ok).

El eje principal está muy doblado, y lo he guardado en una bolsa (ya intentaré arreglarlo). El otro que doblé en el último aporrizaje, lo enderecé como pude, y lo he colocado ahora. Va bastante bien (diría que está como uno nuevo).

Sobre lo de los ***, a mi me aparecían también en los servos de Esky... les he preguntado a los de rc711, a ver qué dicen al respecto.

Yo estoy bien apañao, puesto que de no haber ahí servos... ¿dónde encuentro uno de Esky para poder volar? Porque si cambio uno por otro de otra marca, hay que cambiar los tres... ¿es así, verdad?

Otra vez me veo 2 semanas sin volar... :( ¡¡¡y sólo me ha durado un día!!!
Avatar de Usuario
Por HiNote
#633610
frame75reos & epyblast, siento vuestras roturas, pero os mereceis una pequeña bronca...

Si el heli no está bio o el suelo desnivelado... no se vuela... Lo del suelo inclinado, con práctica se puede pasar por alto, pero intentar volar con un heli desajustado es la manera más rápida de "desajustarlo" totalmente.

En fin, no os preocupeis, que en cuanto os lleguen los repuestos los tendreis en vuelo de nuevo.

Salu2 y ánimo.
Avatar de Usuario
Por epyblast
#633615
HiNote escribió:frame75reos & epyblast, siento vuestras roturas, pero os mereceis una pequeña bronca...

Si el heli no está bio o el suelo desnivelado... no se vuela... Lo del suelo inclinado, con práctica se puede pasar por alto, pero intentar volar con un heli desajustado es la manera más rápida de "desajustarlo" totalmente.

En fin, no os preocupeis, que en cuanto os lleguen los repuestos los tendreis en vuelo de nuevo.

Salu2 y ánimo.
Bueno, en mi caso la verdad es que el bicho iba bastante bien en el aire (hay que tocar la cola un poquitín de vez en cuando, pero mucho menos que antes de tener el bloque de cola, la verdad). Estuve un buen rato haciendo estacionarios que a mi mismo me sorprendían (se nota cuando el heli va bien), y como ya he dicho, me atreví a volar de lado, haciendo ochos bastante prolongados. La torpeza fue la del desnivel...

Pero ya te digo que de todo se aprende. En el primer vuelo, no se me ocurrió otra cosa que levantarlo teniéndolo de cara... meeeec!!! Pues bien. Ahora siempre que al aterrizar se me gira un poco, y se queda de cara, me acerco y lo muevo con la mano.

Espero que después de lo de ayer, cuando aterrice en una zona desnivelada, recuerde lo que me pasó, y lo ponga en un lugar seguro ;-)

Gracias por los ánimos HiNote!!
Avatar de Usuario
Por vcd39
#633643
epyblast escribió: ... ¿dónde encuentro uno de Esky para poder volar? Porque si cambio uno por otro de otra marca, hay que cambiar los tres... ¿es así, verdad?

Otra vez me veo 2 semanas sin volar... :( ¡¡¡y sólo me ha durado un día!!!
en www.miracle-mart.com
Por J.A.F.S.
#633658
Hola a todos
Alguien me puede decir que es eso de "la biblia" de este bichico ...

Supongo que sera un manual de ajuste o algo asi

Me he leido el hilo entero y no se a que os refereis ,le doy al buscador y me salen mil post .. uff

Gracias
Avatar de Usuario
Por epyblast
#633684
Gracias por el link, vcd39.

De todos modos, he vuelto a abrir el servo, y he encontrado el jodío diente que se rompió. Se había enmascarado con la grasilla blanca, y estaba haciendo tope (a veces), haciendo que el servo se quedase bloqueado. Una vez extraido, he pasado un buen rato dándole estopa a dicho servo, y no ha fallado una sola vez.

Visto que no fallaba, me he bajado a la calle, y he gastado dos baterías más agusto que un arbusto. Eso si, hoy ha tocao con tacataca, por si algo no iba bien haha. Había algo de viento, así que he podido comprobar cómo sujeta la cola el gyro con bloqueo cuando le mete una ráfaga de aire. Es raaaro raaaro, la verdad, pero se agradece la ayuda.

Bueno, vamos aprendiendo un poco más... por cierto, desde vuestra experiencia ¿cuándo se le empieza a quitar a uno el tembleque de manos, y el corazón acelerao a tope? ¿hacen falta muchos vuelos? :lol:

Por cierto, me acaban de contestar los de rc711 (en apenas unas horas!!), para decirme que el indicador *** en los servos de eSky era sólo una "desactualización" de sus datos, y que ya lo han corregido. Probablemente pase lo mismo con el eje, frame75reos.
Por frame75reos
#633742
Cierto epyblast, me contestaron anoche pero no mire el correo, yo ya tengo pedidas unas cuantas cosas entre ellas el taca taca, el servo como lo as arreglado??? alguien sabe de donde venden dientes de los SG90?? esque uno de ellos que son como 2 juntos uno pequeño y una grande, pues el pequeño se a destrozado.......aun asi si tengo otro SG90 por que en la cola llevo el de esky, jejeje....epyblast como as enderezado el eje principal ??? lo unico que me preocupa es el avisa lipos que no tengo, cual es el voltaje minimo??
como actua realmente?? se podria fabricar uno ??? alguno a tenido malas esperiencias con airmail?? estoy planteandome en el proximo pedido hacerlo asi haber que tal, los servos sg90 me vinieron en una carta normal y corriente, (por eso dije el compañero del foro que era gratos el envio).
Por manzanas
#633859
frame75reos escribió: lo unico que me preocupa es el avisa lipos que no tengo, cual es el voltaje minimo??
como actua realmente?? se podria fabricar uno ???
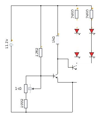
Yo todavía estoy esperando al mío,pero buscando por la red he encontrado un par de circuitos (que son el mismo, pero por si acaso) para hacerte un salvalipos en casita. Yo soy mecánico, así que de electrónica no entiendo mucho, pero mi padre que es elctrónico me ha docho que se puede hacer sin problema. Aquí te dejo los esquemas.
Adjuntos
salvaliposgk7.jpg
low-volt-alarm-schematic.gif
low-volt-alarm-schematic.gif (6.08 KiB) Visto 1918 veces
Avatar de Usuario
Por epyblast
#633891
frame75reos escribió:Cierto epyblast, me contestaron anoche pero no mire el correo, yo ya tengo pedidas unas cuantas cosas entre ellas el taca taca, el servo como lo as arreglado??? alguien sabe de donde venden dientes de los SG90?? esque uno de ellos que son como 2 juntos uno pequeño y una grande, pues el pequeño se a destrozado.......aun asi si tengo otro SG90 por que en la cola llevo el de esky, jejeje....epyblast como as enderezado el eje principal ??? lo unico que me preocupa es el avisa lipos que no tengo, cual es el voltaje minimo??
como actua realmente?? se podria fabricar uno ??? alguno a tenido malas esperiencias con airmail?? estoy planteandome en el proximo pedido hacerlo asi haber que tal, los servos sg90 me vinieron en una carta normal y corriente, (por eso dije el compañero del foro que era gratos el envio).
El servo lo he arreglado poniendo el diente roto en el lado opuesto a la parte que engrana con la otra rueda, y asegurándome que al dar a tope el stick a arriba y abajo, dicho diente roto no llega hasta la otra rueda, así que nunca se encaja. Ni usando trim, ni usando idle up, ni con el gas a tope. Nunca le he visto meterse en la otra rueda, así que creo que es 100% operativo :)

El eje principal lo enderecé sujetando el eje con unos alicates, y con una llave de tubo alargada (una de las que tengo para sacar los portapalas), metida en el extremo de arriba del eje, haciendo poca presión, e intentando llevarlo a su sitio. Con paciencia al final conseguí dejarlo 100%, metiéndolo en el propio heli (sin tren de aterrizaje, eso si), y dándole un último y ligero "tiento", pero con mucho cuidado de no hacer el bruto, y doblar el propio chasis del heli!!!!! De todos modos, si está muy doblado quizás no te merezca la pena intentarlo, por el precio que tiene en sitios como rc711.

El salvalipos para mi es imprescindible. Siempre intento parar antes de que se encienda, pero sobre todo en los primeros vuelos, que no sabes cuánto da de si la lipo, es muy útil. Antes de tenerlo, deducía que ya estaba k.o. por la pérdida de potencia, y resulta que eso debe estar muy por debajo del límite en el que te avisa el led (9v), porque con el salvalipos, cuando se enciende, todavía no se nota pérdida de potencia alguna... A mi no me costó muy caro en serpa (pero claro, vivo en madrid, y fui a por ella yo mismo).

A mi los envíos por airmail siempre me han ido bien.
Avatar de Usuario
Por fermoral
#633926
Hola:

Un aviso en cuanto al motor de serie, que creo que casi todos aquí lo tienen. El mío es de los más viejos (mayo 2007) y ha muerto. Llevo comentando desde hace unos meses pérdida de potencia, sobre todo cuando le meto timón. Pues la última vez era exageradísimo y me he dado cuenta que, girándolo con la mano, ya no ofrece resistencia alguna. Recuerdo que cuando era nuevo lo giraba e iba bastante duro. Ahora corre como un cojinete. He recibido uno que es un pepino, pero no se lo puedo poner, porque he leído de uno que le puso el del Trex y le come las coronas. Nada, a comprar otro. Mientras sea cada 9 meses, pues vale.
Avatar de Usuario
Por peedpeed
#633946
fermoral escribió: He recibido uno que es un pepino, pero no se lo puedo poner, porque he leído de uno que le puso el del Trex y le come las coronas. Nada, a comprar otro. Mientras sea cada 9 meses, pues vale.
Tal vez no supo ajustarlo a su heli...
Vamos, que el arranque suave del motor es imprescindible para conservar las coronas...ah, y cuando cortas gas que no frene.
Pero todo eso es del ESC mas que del motor.
Ponle el pepino y comenta que tal va...total, lo unico que puedes perder si no llevo razon es una corona.
Salu2.
Por frame75reos
#633967
jperales_88 escribió:
frame75reos escribió: lo unico que me preocupa es el avisa lipos que no tengo, cual es el voltaje minimo??
como actua realmente?? se podria fabricar uno ???
Yo todavía estoy esperando al mío,pero buscando por la red he encontrado un par de circuitos (que son el mismo, pero por si acaso) para hacerte un salvalipos en casita. Yo soy mecánico, así que de electrónica no entiendo mucho, pero mi padre que es elctrónico me ha docho que se puede hacer sin problema. Aquí te dejo los esquemas.
muchisimas gracias jperales nose que eestudios tendras, yo tb soy mecanico, por titulo electromecanico, y me defiendo bastante bien en electronica, seguramente pruebe a hacerme yo el propio salvalipos. hare la placa haber que tal queda y comprare los componentes.
Por frame75reos
#633973
epyblast escribió:
frame75reos escribió:Cierto epyblast, me contestaron anoche pero no mire el correo, yo ya tengo pedidas unas cuantas cosas entre ellas el taca taca, el servo como lo as arreglado??? alguien sabe de donde venden dientes de los SG90?? esque uno de ellos que son como 2 juntos uno pequeño y una grande, pues el pequeño se a destrozado.......aun asi si tengo otro SG90 por que en la cola llevo el de esky, jejeje....epyblast como as enderezado el eje principal ??? lo unico que me preocupa es el avisa lipos que no tengo, cual es el voltaje minimo??
como actua realmente?? se podria fabricar uno ??? alguno a tenido malas esperiencias con airmail?? estoy planteandome en el proximo pedido hacerlo asi haber que tal, los servos sg90 me vinieron en una carta normal y corriente, (por eso dije el compañero del foro que era gratos el envio).
El servo lo he arreglado poniendo el diente roto en el lado opuesto a la parte que engrana con la otra rueda, y asegurándome que al dar a tope el stick a arriba y abajo, dicho diente roto no llega hasta la otra rueda, así que nunca se encaja. Ni usando trim, ni usando idle up, ni con el gas a tope. Nunca le he visto meterse en la otra rueda, así que creo que es 100% operativo :)

El eje principal lo enderecé sujetando el eje con unos alicates, y con una llave de tubo alargada (una de las que tengo para sacar los portapalas), metida en el extremo de arriba del eje, haciendo poca presión, e intentando llevarlo a su sitio. Con paciencia al final conseguí dejarlo 100%, metiéndolo en el propio heli (sin tren de aterrizaje, eso si), y dándole un último y ligero "tiento", pero con mucho cuidado de no hacer el bruto, y doblar el propio chasis del heli!!!!! De todos modos, si está muy doblado quizás no te merezca la pena intentarlo, por el precio que tiene en sitios como rc711.

El salvalipos para mi es imprescindible. Siempre intento parar antes de que se encienda, pero sobre todo en los primeros vuelos, que no sabes cuánto da de si la lipo, es muy útil. Antes de tenerlo, deducía que ya estaba k.o. por la pérdida de potencia, y resulta que eso debe estar muy por debajo del límite en el que te avisa el led (9v), porque con el salvalipos, cuando se enciende, todavía no se nota pérdida de potencia alguna... A mi no me costó muy caro en serpa (pero claro, vivo en madrid, y fui a por ella yo mismo).

A mi los envíos por airmail siempre me han ido bien.
E pedido el eje a rc711 aun asi me lo llevare al taller y lo enderezare, ire comprobando con el reloj comparador hasta que lo deje en una medida la mas cercana a 0. yo vuelo sin salva lipos, calculo mas o menos 5 minutos de motor, pero como no e volado volado no e tenido problemas, cuando se me fue un poco de 5 minutos fue ajustando el heli, pero como no hay motor, supongo que tampoco habra tanto consumo, yo tengo esto:

http://www.rc711.com/shop/product_info. ... cts_id=683

y lo llevo muchas veces enchufado, pero claro si no puedo volar medio bien menos leer eso en vuelo jajajajajajajaja de verdad necesito mucha ayuda y recomendaciones, epyblast un dia me voy a ir a verte volar pa ver como tienes el heli y to eso asi pillo mas la copla!!
Por frame75reos
#633980
una pregunta el canopy del hirobo scedau 50 y el 90 que tamaño es????
valdria alguna para el belt?? valdria el canopy del hb king II para el belt???
un saludo!!!!.........se me olvido comentar que lo perforo una de las chinas que lanzaron las palas. :lol:
Última edición por frame75reos el Lun, 03 Mar 2008 0:50, editado 1 vez en total.
Avatar de Usuario
Por epyblast
#633981
frame75reos escribió:de verdad necesito mucha ayuda y recomendaciones, epyblast un dia me voy a ir a verte volar pa ver como tienes el heli y to eso asi pillo mas la copla!!
Cuando quieras, yo los findes intento salir a darle estopa ambos días, y entre diario, si salgo pronto y hace bueno, pues también, pero poco vas a poder aprender de un novato jajajaja, aunque supongo que siempre es mejor que verse solo (si no fuera por este foro, y su gente, yo estaría todavía totalmente pez, la verdad).

A todo esto, me asalta una duda. ¿Pueden volar dos Belt CP a la vez? ¿No hay interferencias? ¿Los cristales tienen distinta frecuencia, o subcanal, o algo, o qué? jajaja. De pronto se me ha venido a la cabeza qué pasaría (de producirse interferencias) si alguien enciende su Tx en mitad del vuelo de otro...
  • 1
  • 151
  • 152
  • 153
  • 154
  • 155
  • 385

¡Elija que Addons deben funcionar, utilice sólo lo que realmente necesita!