miliamperios.com

Bootstrap Framework 3.3.6

Más de una docena de componentes reutilizables construidos para proporcionar iconografía, menús desplegables, grupos de entrada, navegación, alertas, y mucho más ...

Fundado el 4 de Noviembre del 2004.

Moderador: Moderadores

Avatar de Usuario
Por lard1n
#644737
Yo creo que la antena deberias extenderla mas... yo cuando llevaba fm la alargaba hasta el la punta del aleron vertical, asi reduces riesgos de interferencias...

salu2.
Avatar de Usuario
Por HiNote
#644748
jperales_88 escribió:jeje, Hinote cabron!! te ries de los novatos!!!.Que sepas que lo edito para que no haya mas risas a mi cuenta... jeje
JAJAJAJAJAJAJAJAJAJAJAJAJAJAJAJAJAJAJAJAJA
Y yo que pensaba que tenías un nuevo modelo glow superexclusivo y único en el mundo...
jperales_88 escribió:Lo de la antena, a lo largo de que lo enrollo?varias vueltas entre las dos patas o como?
La antena pasala desde el receptor al tubo y de ahí al estabilizador vertical sin que toque el metal del tubo de cola
jperales_88 escribió:Ahora que ya se comprimir las fotos, os enseño como llevo los leds del salvalipos, aver que os parece, creo que se verán bastante bien....
El salvalipos procura que "apunte" hacia abajo. Piensa que el heli siempre lo tenemos por encima de nuestra cabeza... :lol:

PD. Y yo sigo considerandome novato... no por mucho escribir se es más experto...
Última edición por HiNote el Mar, 25 Mar 2008 14:56, editado 1 vez en total.
Por manzanas
#644751
Me acaba de pasar algo estraño con el heli... lo he ido a volar ( a mi estilo, cerquita del suelo), y de repente ha perdido mucha potemcia y de golpe, suerte que estaba en el suelo, lo estraño es que el salvalipos no me ha avisado, miro la tensión y está a 9.7V, el salvalipos lo tengo configurado a 9.2V, asi que no me explico porque ese paron a 9.7V, será porque es la 1º vez que la cargo?
Despues de mirarle la tensión, se la vuelvo a poner al heli, y entonces el salvalipos ya me avisa, le miro otra vez la tensión, y ahora si, 9.2V....

Es raro, cargaré la batería a ver, pero espero que sea cosa de la 1º vez, porque es un peligro que esto te pase en el aire...
Avatar de Usuario
Por HiNote
#644752
jperales_88 escribió:Me acaba de pasar algo estraño con el heli... lo he ido a volar ( a mi estilo, cerquita del suelo), y de repente ha perdido mucha potemcia y de golpe, suerte que estaba en el suelo, lo estraño es que el salvalipos no me ha avisado, miro la tensión y está a 9.7V, el salvalipos lo tengo configurado a 9.2V, asi que no me explico porque ese paron a 9.7V, será porque es la 1º vez que la cargo?
Despues de mirarle la tensión, se la vuelvo a poner al heli, y entonces el salvalipos ya me avisa, le miro otra vez la tensión, y ahora si, 9.2V....

Es raro, cargaré la batería a ver, pero espero que sea cosa de la 1º vez, porque es un peligro que esto te pase en el aire...
Si tuvieras otro variador y no el de serie te diría que miraras el tipo de corte, bajo, medio o alto, pero con el de serie no se puede configurar.

Se me ocurre que no estuviera bien enchufado el salvalipor y por eso la batería se desgastara hasta el punto de que la potencia bajara.
Por manzanas
#644755
La cuestión, es que no tenia porque haber saltado, ya que la bateria estaba a 9.7V cuando le dio el bajon, y luego de repente se puso a 9.2V...
La cosa es que de el bajon antes de lo esperado.... ademas, tiene que ser tan fuerte el bajon? es que de ir bien a ni levantarse....
Avatar de Usuario
Por HiNote
#644756
jperales_88 escribió:La cuestión, es que no tenia porque haber saltado, ya que la bateria estaba a 9.7V cuando le dio el bajon, y luego de repente se puso a 9.2V...
La cosa es que de el bajon antes de lo esperado.... ademas, tiene que ser tan fuerte el bajon? es que de ir bien a ni levantarse....
El salvalipos es casero o comprado?
Por manzanas
#644758
casero
Avatar de Usuario
Por HiNote
#644760
jperales_88 escribió:casero
Entonces comprueba que realmente salta cuando debe... no sea que funcione mal...
Por manzanas
#644765
Quizás no me estoy explicando bien... cuando me diio el bajon, comprobe con el voltimetro que estaba a 9.7V, por lo que el salvalipos no tenia porque haber saltado, me entiendes? El salvalipos hace mal contacto, pero cuando bajo de 9.2V me avisó, pero el bajon lo dio a 9.7V.....
Avatar de Usuario
Por HiNote
#644772
jperales_88 escribió:Quizás no me estoy explicando bien... cuando me diio el bajon, comprobe con el voltimetro que estaba a 9.7V, por lo que el salvalipos no tenia porque haber saltado, me entiendes? El salvalipos hace mal contacto, pero cuando bajo de 9.2V me avisó, pero el bajon lo dio a 9.7V.....
Ah! OK. Entendido.

Me imagino que no tienes otra batería con la que probar...
Prueba a ver gastando la batería de nuevo a ver si te vuelve a ocurrir.
Vuela el heli unos 7 min y luego como mucho mantenlo a unos cm para ver si se repite.

Puede ser que al ser la primera o segunda carga de la batería (me pareció entenderte), esta no estuviera bien cargada o algo.
Por manzanas
#644790
Si que tengo otra, caragare las dos y vere, espero que sea cosa de la 1º carga, he leido que no dan el 100% hasta transcurridas unas 10 cargas...
Y si, lo probare a ras del suelo, por si las moscas...
Avatar de Usuario
Por peedpeed
#644807
jperales_88 escribió:Si que tengo otra, caragare las dos y vere, espero que sea cosa de la 1º carga, he leido que no dan el 100% hasta transcurridas unas 10 cargas...
Y si, lo probare a ras del suelo, por si las moscas...
A ver...una lipo se considera gastada cuando su tension es de 9,9 voltios o inferior.
A esos voltajes deberias de parar el heli y no seguir agotando la lipo ademas de que pierdes fuerza logicamente.
Vamos, QUE NO VUELES a esos voltajes.
Salu2.
Por frame75reos
#644820
jperales que circuito as seguido para el salva lipos????
Por manzanas
#644821
Peroooooo no habiamos quedado que el salvalipos se ponia a 9.1V????
No me entero, entonces se pone a 10V o a 9.1v???
Por manzanas
#644822
frame75reos escribió:jperales que circuito as seguido para el salva lipos????
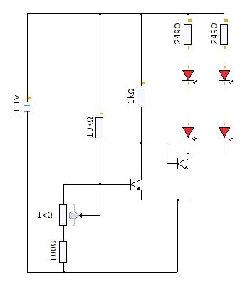
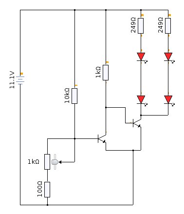
Lo ha hecho mi padre, y se ha basado en estos dos esquemas,aunque creo que tuvo que modificar algo.
Adjuntos
Avisador de batería 1.gif
Avisador de batería 1.gif (6.08 KiB) Visto 1711 veces
Avisador de batería 2.jpg
Avatar de Usuario
Por peedpeed
#644832
jperales_88 escribió:Peroooooo no habiamos quedado que el salvalipos se ponia a 9.1V????
No me entero, entonces se pone a 10V o a 9.1v???
El voltaje de seguridad en una lipo es de 3,3 voltios por elemento, asi que una 3S serian 9,9 voltios.
Nunca hay que bajar de 3 voltios por elemento que son 9 voltios en nuestras lipos ya que corres el riesgo de que la lipo se estropee.
Los salva-lipos comerciales avisan a 9,9v.
Salu2.
Por frame75reos
#644836
jperales gracias, el circuito que tengo es similar a ese, pero tengo problemas y la verdad haciendo los calculos no estoy muy seguro que de deberia variar. si pudieras decirme que vario tu padre te lo agradeceria. :wink: en realidad lo estoy provando en simulador y termina de funcionar bien, y todavia no e querido probarlo en realidad por los fallos que daba en el simulador. e cambiado las resistencias para que corte a lo que yo quiera, ya que con las que venian en mi circuito cortaba a 5v, pero no termina de funcionar bien, no corta nunca.
Por manzanas
#644841
Pues ya se lo preguntaré, una de las cosas era esa, que una de ellas cortaba a 11V o algo asi, no me hagas mucho caso. Cuando vuelva de trabajar ya se lo pregunto.

Cambiaré el avisador a 9.9V, gracias Peedpeed.

Saludos
Por frame75reos
#644849
muchas gracias cuando puedas dejame los datos de las variaciones. muchas gracias !!!!!
Avatar de Usuario
Por peedpeed
#644886
jperales_88 escribió:Pues ya se lo preguntaré, una de las cosas era esa, que una de ellas cortaba a 11V o algo asi, no me hagas mucho caso. Cuando vuelva de trabajar ya se lo pregunto.

Cambiaré el avisador a 9.9V, gracias Peedpeed.

Saludos
Para que te hagas una idea, cuando me avisa el salva-lipos bajo el heli, lo desconecto y si a continuacion mido el voltaje de cada elemento de la lipo esta a 3,67 voltios clavados que son 11 voltios.
Esto es porque aunque el salvalipos me a avisado bien, el heli estaba a pleno consumo y cuando apagas el heli la lipo tiende a recuperarse ya que no tiene consumo.
Por eso si desconectas tu heli y a continuacion mides la lipo y esta a 9 voltios sin consumo quiere decir que la has pegado un 'calenton' y en vuelo la has bajado de 3 voltios por elemento seguro...
Asi te van a durar muy muy poquito.
Salu2.
#644974
HiNote escribió:
pepe luis escribió:A los que teneis el Belt,pregunto si vale alguna pieza del King II para el Belt CP. Palas,servos, giro,etc.
Es que tengo pensado adquirir el Belt CP y tengo un King desauciado, o sea, mas bien semimuerto.
Un saludo.
pues podrás aprovechar receptor, servos y gyro seguro.
El motor y variador depende de lo que llevaras en el King.
Palas no.
Gracias por la información Hinote. El King II que tengo tiene todo de serie, o sea motor con escobillas y el ESC correspondiente, pero ésto no lo voy a utilizar porque el Belt ya viene con el Brushless.
Y ya puestos a ello voy a abusar otro poco de tu amabilidad.
¿Es el Belt más dócil con su cola que el King? Porque el King los mayores problemas los arrastra con su cola (se destensa la correa porque se desliza el tubo de cola,problemas de ajuste del servo de cola....)
Bueno, me refiero al Belt tal como viene, es decir, con lo puesto de serie, incluido el giro que por lo que veo viene sin bloqueo.
Por manzanas
#644988
frame75reos escribió:muchas gracias cuando puedas dejame los datos de las variaciones. muchas gracias !!!!!
Me ha dicho que ha modificado casi todo... que ya me pasará el esquema con todas las correcciones, en cuanto lo tenga te lo mando.

Entonces, si lo pongo a 9.9v no tendre problemas no peedpeed? Crei entender que era a 9.1v, ya lo cambiaré.

Un saludo
Por d.simo
#644990
Saludos.
Tengo que cambiar 3 o 4 piezas del rotor principal, y he visto en la pagina de ehirobo el rotor del copterX todo en aluminio, pero no se si son compatibles o no, se que algun dia se habló del tema y creo que algien lo habia montado.
Me podeis explicar si encaja a la perfección, y si se gana algo de estabilidad y precision con un rotor todo en alumino?
Por frame75reos
#645031
jperales_88 escribió:
frame75reos escribió:muchas gracias cuando puedas dejame los datos de las variaciones. muchas gracias !!!!!
Me ha dicho que ha modificado casi todo... que ya me pasará el esquema con todas las correcciones, en cuanto lo tenga te lo mando.

Entonces, si lo pongo a 9.9v no tendre problemas no peedpeed? Crei entender que era a 9.1v, ya lo cambiaré.

Un saludo
pues muchas gracias por todo !!!!!!!!!!!!!
Por manzanas
#645045
Y otra vez la bateria.... estamos en las mismas que esta mañana... subi el salvalipos a 9.7V, y he notado otra vez bajon... luego he testado la tensopn y me ha dao 10.23V... que teniendo en cuenta que se haya recuperado algo... sigue siendo excesivo, estara defectuosa la bateria?? Es la 2º vez que la uso, y las dos veces lo mismo.... la he cargado a 1.8A, como me aconsejasteis, y por detras de ella dice de no exceder 1A para su carga... que le pasa!!

Ahora probare con la otra a ver que pasa...
Por manzanas
#645069
Y con la otra bateria lo mismo.... que co**o pasa!!! Una puede estar mal, pero las dos no puede ser :evil: :evil: :evil:

A veces, oigo como un roce de algo, pero no se que puede ser... es un ligero rozamiento, desde fuera no se ve que toque nada..... puede ser eso o algo que hay aahecho mal al cargar? Las cargué como me indicasteis... pero no sé....
Avatar de Usuario
Por peedpeed
#645079
jperales_88 escribió:Entonces, si lo pongo a 9.9v no tendre problemas no peedpeed? Crei entender que era a 9.1v, ya lo cambiaré.

Un saludo
Si, ponla a 9,9 y cuando te avise bajas el heli hechando leches.

Cuando se enciende el salva-lipos lo normal es que no tengas ya el 100% del gas y por lo tanto es muy normal que pierdas mucha potencia de golpe.

Al medir despues de apagar el heli te da mas de 10 pero menos de 11 asi que estas en el limite y posiblemente esas lipos ya esten cascadas aunque solo tengan 2 cargas....si las as agotado no te extrañe...
Basta que las bajes de 3 v. por elemento durante unos segundos para que ya no hagan los ciclos de carga bien y se agoten antes de tiempo.

Salu2.
Por manzanas
#645085
Pero la cuestion es que no las he usado tanto como para agotarlas... con la nueva, que la acabo de usar por 1 vez, me ha durado unos 4 min, y ha perdido gas, testando me da 11 y pico, pero el caso es que ya no levantaba.... puede ser tema del variador o algo? No entiendo, pero que fallen las dos de la misma manera, y sobre todo, sin llegar hasta al final, porque seguro es que con la 2 no he llegado.
Avatar de Usuario
Por peedpeed
#645104
jperales_88 escribió:Pero la cuestion es que no las he usado tanto como para agotarlas... con la nueva, que la acabo de usar por 1 vez, me ha durado unos 4 min, y ha perdido gas, testando me da 11 y pico, pero el caso es que ya no levantaba.... puede ser tema del variador o algo? No entiendo, pero que fallen las dos de la misma manera, y sobre todo, sin llegar hasta al final, porque seguro es que con la 2 no he llegado.
Tal y como comentas me da que el problema puede estar en el paso de palas...¿Como lo llevas?¿Como lo ajustaste?¿A cuantos grados estan las palas a medio gas?¿Levanta bien el heli?
Bueno, puedo estar interrogandote toda la noche...
Necesitamos respuestas.
Salu2.
Avatar de Usuario
Por HiNote
#645107
Más preguntas:

Que cargador usas?

Unas baterías por muy nuevas que estén, si no están estropeadas, ni haciendo 3D las descargas al punto de no poder mover el motor en 4 minutos...
  • 1
  • 172
  • 173
  • 174
  • 175
  • 176
  • 385

¡Elija que Addons deben funcionar, utilice sólo lo que realmente necesita!