miliamperios.com

Bootstrap Framework 3.3.6

Más de una docena de componentes reutilizables construidos para proporcionar iconografía, menús desplegables, grupos de entrada, navegación, alertas, y mucho más ...

Todo lo relacionado con el estudio, diseño y funcionamiento de circuitos y componentes electrónicos relacionados con el radio control. Fundado el 4 de Octubre del 2006.

Moderador: Moderadores

#381685
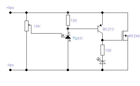
Basandome en estos diseños a base del TL-431:
http://www.elektronicaforum.nl/viewtopic.php?p=20228
http://users.telenet.be/aaxfly/retlaw/e ... #lipoTL431
Me he construido un equlibrador de lipo con componentes de uso cotidiano que se encuentran en cualquier comercio del ramo.
El unico componente "critico" no sustituible es el TL-431 con los demas podemos jugar a "no lo tengo y pongo este otro"
Recomiendo usar una R ajustable multivuelta para facilitar el ajuste con precision a 4.25V. Tener cuidado de no llevarla a los extremos (maximo + o -) ya que se destruiria el TL-431, si se desea evitar este riesgo se pueden añadir una R de 1KOhm en cada extremo de la misma
El transistor BC-212 se puede sustituir por otro PNP cualquiera compatible "tuptundugdus".
El mos-fet se puede sustituir por cualquier otro de canal N, siempre que tenga la R interna bastante baja, este es de 0,016Ohms y soporta teoricamente 64A. aunque con 3A. y bien refrigerado se pone a "parir".
El LED y su R son solo para visualizar cuando empieza a conducir cada mos-fet y por lo tanto esta equilibrando el elemento correspondiente.
Adjuntos
lipoBAL-2.jpg
Esquema para 2 elementos.
lipoBAL-2.jpg (9.7 KiB) Visto 1636 veces
IMGP0476.JPG
Cara de componentes y soldaduras, trabajo asi por costumbre de hacerlo siempre en RF.
IMGP0473.jpg
Prototipo
lipoBAL.jpg
Esquema para cada elemento, se pueden añadir tantos como desees.
lipoBAL.jpg (8.15 KiB) Visto 1665 veces
Avatar de Usuario
Por Diego Gonzalez
#381794
Muy buenas tgnjkl:

Me parece estupendo este nuevo montaje.

felicidades, estará entre mis objetivos de aqui en adelante

Un saludo y gracias por mostrarlo
Por manonon
#382492
Donde mides los 4,25V?
¿En el elemento lipo o en el cursor del potenciometro?
Otra cosa ¿Por que 4,25V?¿No son 4,20V la tension maxima de cada elemento?
¿Que precision en porcentaje se consigue con este montaje?
Avatar de Usuario
Por tgnjkl
#382692
He comprobado en varios equilibradores "con pedigri" que empiezan a conducir debilmente entre 4,24 y 4,26V unos 20 a 30mA, a partir de aqui la conduccion se hace exponencial y se dispara rapidamente, 4,3V=250mA 4,4V=700mA etc..
La tension se mide en bornes del elemento a cargar, aunque para ajustar el equilibrador, debes conectarle una fuente regulable y ir subiendo la tension al tiempo que compruebas que el consumo cumpla estos parametros.
Por manonon
#382788
Ahora que veo otra vez el esquema:
¿Por que no pones una resistencia , pongamos de 15 o 20 Ohmios, en serie con el FET para que sea esta la que absorba la energia de la sobrecarga?
Avatar de Usuario
Por tgnjkl
#383295
Hize pruebas con resistencias desde 0,5 a 10 Ohm como carga, pero entonces no tenia una respuesta en el consumo tan brusca como era aconsejable para "comerse" toda la intensidad del cargador y proteger nuestros preciados elementos LiPo.
Los mos-fet estan montados sobre un disipador de aluminio y absorben sin problemas hasta 2A. si piensas utilizar el equilibrador con intensidades de carga superiores, seria mejor montar un disipador mucho mas grande y que los otros componentes quedasen alejados de este, no como en mi montaje que esta todo "amontonado" para reducir al maximo las dimensiones.
Adjuntos
IMGP0558.JPG

¡Elija que Addons deben funcionar, utilice sólo lo que realmente necesita!