miliamperios.com

Bootstrap Framework 3.3.6

Más de una docena de componentes reutilizables construidos para proporcionar iconografía, menús desplegables, grupos de entrada, navegación, alertas, y mucho más ...

Todo lo relacionado con el estudio, diseño y funcionamiento de circuitos y componentes electrónicos relacionados con el radio control. Fundado el 4 de Octubre del 2006.

Moderador: Moderadores

Por retrotero
#772876
Hola a todos.

Necesitaria algun esquema de un balanceador de lipos de 2 y 3C, ya que dispongo de un cargador concretamente el pro-peak prodigy de la casa ripmax, y este no tiene balanceador.

Algun esquema electronico sencillo que no sea manual.

Gracias a todos
Por retrotero
#772979
Algún alma caritativa que pueda pasarme un circuito equilibrador-balanceador de lipos.

gracias a todos
Avatar de Usuario
Por laude
#773666
retrotero escribió:Algún alma caritativa que pueda pasarme un circuito equilibrador-balanceador de lipos.

gracias a todos
Retrotero, no te responde nadie porque no es sencillo lo que tu preguntas.

No se si existirá alguna "idea feliz" que resuelva este tema con 4 componentes en plan sencillo, pero a priori el tema pasa casi seguro por un circuito casi fijo con un microcontrolador que necesitará unas horas de diseño.

Hace tiempo le vi a un compañero de hobby un cacharrillo que lo conectaba a la salida de un cargador estándar (xpeak) y conectaba la batería al mismo tanto por las líneas de carga como por el conector de equilibrado, esto permitía cargar y equilibrar a la vez. Se que lo había comprado por ebay y que le había costado en torno a 15€ pero no te puedo dar más datos...

En fin, no se si te ayudará mucho, pero espero que al menos te sirva para conocer la complejidad de lo que estás buscando.

Saludos,
Por retrotero
#774165
Hola laude, gracias por responder. Si, comprendo que puede ser complejo el circuito, pero ayer mismo, estuve mirando en este foro con fechas del año 2005, y encontre algun circuito. Tambien estuve en el foro
de RC-Groups, y allí tambien encontre algo.

De todas las maneras el circuito más sencillo te cuesta algo como 3 ó 4 euros, es totalmente manual y consiste en medir cada celda de la lipo con un tester la tension que tiene, y las celdas que tengan mayor tension que la otra, hacerlas descargar hasta que quede igual a la celda de menor tension.

Por ejemplo, una lipo de 3C y las tensiones medidas son: 3,78, 3,56, 3,80 voltios, entonces miramos que la 2ª celda es la de menor tension de las tres. Pues cogemos la 1ª celda la descargamos hasta que llegue los 3.56V y luego la 3ª celda igual y ya tenemos equilibrada nuestra lipo en este caso las 3 celdas a 3.56V.

Para hacer la descarga, se coge una bombilla de 6 ó 12 V de unos 5Watios (de coche), y seconecta en serie con un pulsador a cada celda que queramos descargar, y por supuesto tambien un tester entre su + y - de la celda para que nos indique la tension que estamos descargando.

Bueno, este es el metodo sencillo y algo engorroso. Estoy mirando circuitos, que este proceso lo haga automaticamente y algo estoy encontrando.

Un saludo. laude.
Avatar de Usuario
Por miguelonete
#774245
veo mucho mas facil equilibrar cargando a tope cada elemento por separado, asi la precisión es exacta, no depende de la habilidad desconectando la resistencia (hay que tener en cuenta que al desconectar la resistencia, el voltaje vuelve a subir)
Avatar de Usuario
Por laude
#774296
retrotero escribió: ... es totalmente manual y consiste en...
En el primer post decías buscar algo que no fuera manual, por eso mi respuesta.

En caso de hacerlo manual coincido con Miguelonete, que de hecho es como lo hago yo actualmente, cargar a tope elemento por elemento.

Tengo preparado un cable con dos pines macho para el cargador, y lo voy conectando en los pines del balanceador para ir cargando cada elemento por separado. De esta forma cuando veo una diferencia de una décima de voltio o más entre dos células, hago un ciclo de carga por separado en cada elemento del pack y listo. Puede parecer engorroso, pero para una vez cada 3 o 4 meses que me suele hacer falta, lo asumo.

Saludos,
Por retrotero
#775719
Eso es lo que haré laude. hacerme un conector especial para cargar celda por celda, lo que no sé es el tiempo que se tarda en cargar las 3 celdas de un pack. El otro dia cargué una lipo de 3C 900mA todo el pack y sin equilibrar y tardó unos 45 minutos.

De todas las maneras me han dicho que si cargo el pack con el equilibrador todas las veces que tenga que cargar las bateria, estaran siempre equilibradas.

Un saludo.
Avatar de Usuario
Por laude
#776832
Una lipo tarda hora y pico en cargarse cuando está descargada del todo. Si cargas una 3S celda a celda, multiplica por 3... El recuerda que se trada de enchufar una celda, pones a cargar esa celda y cuando acaba pasas a la siguiente...

Yo para no tardar tanto suelo cargar la batería de una vez y luego enchufo otra vez el cargador celda a celda y le doy a cargar... así estará alrededor de un cuarto de hora con cada celda y al acabar estarán todas iguales.

Si después de hacer ésto, alguna de ellas tuviera una tensión diferente, significa ese elemento está dañado.
Avatar de Usuario
Por rilos
#777785
Este equilibrador casero es para 2s, Ahora le uso tambien para 3S, al enchufito le quite dos guias de plastico y cogiendo siempre la celula central cambias las laterales (3S)

viewtopic.php?t=82997&highlight=piara

Espero no reabrir eridas..

Salu2
Avatar de Usuario
Por laude
#778144
rilos escribió: Espero no reabrir eridas..
Salu2
Jolín Rilos, vaya leches que te han dao... si me pillan a mí cargando elemento a elemento jajaja

Ahora hablando en serio, el método de cargar celda a celda es lento, pero tiene las ventajas de que no necesitas material adicional, (solo un cargador que pueda cargar lipos 1S y un cable con conector de dos pines) y que además te sirve para diagnosticar la batería, ya que en cuanto un elemento espieza a estar dañado, ya no quedará exactamente a la misma tensión que los otros.

Lo de equilibrar descargando no me gusta porque la tensión por celda tiene una forma "peculiar" de comportarse, y es que cuando tienes la carga puesta, tendrás una tensión, cuando la quites, subirá de golpe a otra y para más inri si vuelves a medir a la media hora tendrás otra algo superior... Esto hace que equilibrarlas descargando y de forma manual sea bastante tedioso, pero ojo, no imposible...

El mejor circuito "casero", que se puede montar es el que publicó Esco. Hay que darse cuenta que Esco ha publicado un circuito de un equipo comercial de su propiedad y eso es un enorme favor que no hay mucha gente dispuesta a ello.


P.D.- A la vista del hilo de Rilos... por favor sé perfectamente a que se debe el comportamiento "peculiar" así que no me rajéis por expresarlo de esa manera ¿ok?... jajajaja sois increibles
Avatar de Usuario
Por esco
#778255
Nos cruzaremos los piropos.
Tu idea de antes de cargarlas por separado darlas a todas juntas un meneo bastante alto es genial y para los que no tengan medios definitiva.

Saludos
Esco
Avatar de Usuario
Por ulpiano Gª Alvarez
#778436
Relájate, laude, aquí está uno de tus soldados para defenderte.
Por retrotero
#779225
Hola Esco. ¿Podrias pasarme ese circuito de equilibrador que comenta Laude?

Es por comparar con un circuito que he encontrado, para ver mas o menos cual es mas fiable.

¡¡¡Llevo 2 horas intentando insertar la imagen del circuito que tengo, y no lo consigo :evil: . Por favor decirme como insertarlo, que me he quedado en blanco!!!![/img]
Avatar de Usuario
Por esco
#779253
Era este.

Saludos
Esco
Adjuntos

[La extensión rar ha sido desactivada y no se mostrará en adelante]

Por retrotero
#779386
Gracias Esco.

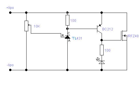
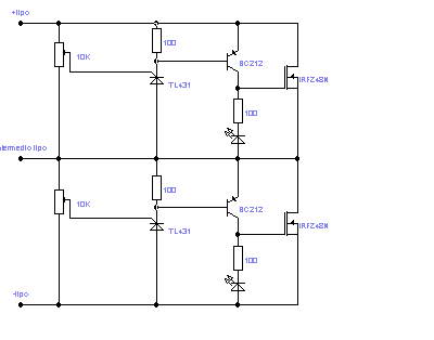
Aqui te envio los circuitos que he encontrado:

Este es de 2C:

Y este es el que voy ha hacer yo. 3C:

La verdad es que me ha costado muchisssimo insertar las imagenes pero en fin; me ha salido bastante desordenado. Disculparme las molestias. Gracias.
Adjuntos
Balanceador de 3C.JPG
Balanceador de 2C.jpg
Balanceador de 2C.jpg (9.7 KiB) Visto 7147 veces
Circuito basico balanceador.jpg
Circuito basico balanceador.jpg (8.15 KiB) Visto 7156 veces
Avatar de Usuario
Por esco
#779508
Ese circuito que pones es mas sencillo pero tiene que ir muy bien.
Puedes ir acumulandolo para todos los elementos que quieras.
Los potenciometros que tiene de entrada tienes que ponerlos multivuelta.

Saludos
esco
Avatar de Usuario
Por ulpiano Gª Alvarez
#779542
Aprovecho el hilo. Prácticamente todo lo que leo cobre cargas de lipos se recomienda cargar siempre a 1C y yo tengo una opinión particular no contrastada sobre que esto aparece (y sigue como regla) cuando las descargas de las lipos eran de 10C como característica y se buscaba la carga a la décima parte. Hoy que normalmente las lipos admiten descargas de 20-25-30C es de suponer que sea porque tienen otra química. ¿Pasa algo si se cargan a 2C, por ejemplo, cuando tienen esta capacidad de descarga?.
Avatar de Usuario
Por miguelonete
#779556
pues no se otras marcas, pero en mi cargador hyperion, dice que es perfectamente posible cargar sus lipos a 2c. que no pasa nada.

por ahora las lipo que más ciclos me han durado (he tenido himodel y HXT), han sido las himodel, que cuando las usaba en la projeti, les metia 3-5 cargas en un dia a 2C. seguidas de un vuelo a 10C de media del vuelo. se calentaban mas durante el vuelo.
Avatar de Usuario
Por esco
#779558
Ningún fabricante te comenta nada pero yo he cargado una de 20C a 2C un porrón de veces y estan como el primer dia

Saludos
Esco
Avatar de Usuario
Por ulpiano Gª Alvarez
#780009
Gracias a los dos. Ahora no me queda ninguna duda. Ganaré tiempo y vosotros habéis ganado un par de botellas de sidra (cada uno), en Gijón.
Avatar de Usuario
Por rilos
#780476
laude escribió:
Jolín Rilos, vaya leches que te han dao... si me pillan a mí cargando elemento a elemento jajaja
El error es extrapolar la vida real a un foro (lo digo por las leches) esto es como leer el marca o el as, cada uno se fija en lo que quiere o le interesa, en mi caso solo la foto de la ultima pagina.

Para poder hablar minimamente de los circuitos equilibradores deberia haberlos probado o montado etc, como no es el caso no puedo decir nada concreto sobre su conveniencia, algo que con migo no se ha hecho.

He visto equilibradores en el mercado y cargadores con conexion de equilibrador por cuatro perras la verdad, con lo cual presentar las magnificiencias del mio que puede salir por 2- 3 € tampoco salva el presupuesto a nadie.

Montar de cero un circuito en una placa impresa, ya sea el de esco o otro, sea para esta u otra aplicacion se las trae. no es tan sencillo. Lo dice uno que ha montado alguno para otros temas.

Mi "circuito" es sencillamente una version de uno ya existente que consiste en descargar manualmente la celula mas cargada, es poca cosa si lo comparamos con "equlibradores" a mi de momento me sirve.

En mi corta experiencia las diferencias de voltaje entre una celula y otra no superaban los 0,03 V, en 1 minuto estaba resuelto. siempre lo he hecho con las lipos cargadas o media carga,

Se ha hecho referencia a cargar las lipos a 2C, los manuales de lipo conocidos por mi aconsejan max 1C, al parecer al cargarlos por encima de 1C es conveniente utilizar simultaneamente un equilibrador, algo que algunos conocen y tienen experiencia.

Salu2
Por retrotero
#780678
He comprado una lipo de 1600 mA de 3C, y aún no tengo los componentes del balanceador (los tengo pedidos), y estoy cargando este pack celda por celda y ¡buaaaaa!; se tira el cargador 80 minutos de cargar por celda. Ahora ya estoy en estos momentos cargando la ultima celda.

En cuando tenga los componentes voy a montar el circuito. Yo creo que con el balanceador, cargas el pack entero en menos tiempo.
Avatar de Usuario
Por esco
#780685
Cuando lo montes, te cuento como ajustarlo para que te apañe.

saludos
esco
Avatar de Usuario
Por laude
#780712
ulpiano escribió:Relájate, laude, aquí está uno de tus soldados para defenderte.
Gracias Ulpiano, no esperaba menos de tí!!!


En cuanto a cargar a 2C, tampoco te creas que adelantas tanto tiempo, con las nimh y nicad el tiempo se reducía aprox. a la mitad, pero con las lipo lo que cambia es que llegas antes al punto en que empieza a limitar por tensión en vez de por corriente, una vez ahí, tarda más o menos lo mismo . Adelantas unos quince a veinte minutillos en la carga total más o menos...

El peligro de cargar a "muchas C's" las lipos es que ante el más mínimo desequilibrio se podría elevar mucho la tensión en algún elemento y dañarlo. Por otra parte químicamente es mejor cargar más rápido (se produden menos cristales que son algo así como el cáncer de las baterías), pero la resistencia interna hace que se caliente, así que si se calienta demasiado también se puede deteriorar. Esto hace que haya que buscar un balance, pero en este caso manda el riesgo de la sobretensión, así que a cargar con cuidadín.


En fín, un rollo para decir que no va a pasar nada por que cargues a 2C y menos a ti que tienes la mayor colección de bolsas antideflagrantes del mundo... jejeje
Avatar de Usuario
Por rilos
#781002
retrotero escribió:He comprado una lipo de 1600 mA de 3C, y aún no tengo los componentes del balanceador (los tengo pedidos), y estoy cargando este pack celda por celda y ¡buaaaaa!; se tira el cargador 80 minutos de cargar por celda. Ahora ya estoy en estos momentos cargando la ultima celda.
Por que cargas un pac de 3S celula por celula ( 80' x3 = 4 horas) cargalo segun recomiendan los fabricantes, a 1C el pack entero 60' mas o menos.

Salu2
Avatar de Usuario
Por xerex
#781011
rilos escribió:
retrotero escribió:He comprado una lipo de 1600 mA de 3C, y aún no tengo los componentes del balanceador (los tengo pedidos), y estoy cargando este pack celda por celda y ¡buaaaaa!; se tira el cargador 80 minutos de cargar por celda. Ahora ya estoy en estos momentos cargando la ultima celda.
Por que cargas un pac de 3S celula por celula ( 80' x3 = 4 horas) cargalo segun recomiendan los fabricantes, a 1C el pack entero 60' mas o menos.

Salu2
mira un poco mas arriba:
laude escribió: retrotero escribió:

... es totalmente manual y consiste en...


En el primer post decías buscar algo que no fuera manual, por eso mi respuesta.

En caso de hacerlo manual coincido con Miguelonete, que de hecho es como lo hago yo actualmente, cargar a tope elemento por elemento.

Tengo preparado un cable con dos pines macho para el cargador, y lo voy conectando en los pines del balanceador para ir cargando cada elemento por separado. De esta forma cuando veo una diferencia de una décima de voltio o más entre dos células, hago un ciclo de carga por separado en cada elemento del pack y listo. Puede parecer engorroso, pero para una vez cada 3 o 4 meses que me suele hacer falta, lo asumo.

Saludos,
miguelonete escribió:veo mucho mas facil equilibrar cargando a tope cada elemento por separado, asi la precisión es exacta, no depende de la habilidad desconectando la resistencia (hay que tener en cuenta que al desconectar la resistencia, el voltaje vuelve a subir)
Saludos :)
Avatar de Usuario
Por miguelonete
#781077
pues oye, para cargarlas en casa, me da un poco igual que tarden 5h a que tarden 1, y en el campo no hay que equilibrarlas cada vuelo.
Por retrotero
#781896
Para Xerex y Rilos. El pack lo cargue celda por celda porque si os habeis leido el hilo desde el principio, comento que tengo un cargador de lipos sin equilibrardor, y comentaba tambien de un circuito equilibrador para cargar el pack entero. De las dos formas es la forma correcta de cargar bien la lipo, es celda por celda ó el pack entero con equilibrador. Lo que no se puede hacer es cargar el pack entero SIN EQUILIBRADOR, porque se descompensa la carga entre celdas.

La funcion del equilibrador lo que hace realmente es repartir y dividir la tension celda por celda de la tension total del pack.

Si vosotros le poneis 11.1V, que es la tension que dá el cargador a un pack de 3C (3 celdas), el equilibrador divide los 11.1V por 3, lo que hace es cargar 3.7V por celda a la vez y sin que una celda reciba mas tension que la otra.

Por eso está claro que para cargar una lipo en casa, me da igual que pase 1 hora que 4 horas, mientras que en el campo, necesitas el equilibrador o sino te vas "pa casa" despues de un vuelo y con la lipo descargada.

Un saludo.
Avatar de Usuario
Por xerex
#781964
retrotero escribió:Para Xerex y Rilos. El pack lo cargue celda por celda porque si os habeis leido el hilo desde el principio, comento que tengo un cargador de lipos sin equilibrardor, y comentaba tambien de un circuito equilibrador para cargar el pack entero. De las dos formas es la forma correcta de cargar bien la lipo, es celda por celda ó el pack entero con equilibrador. Lo que no se puede hacer es cargar el pack entero SIN EQUILIBRADOR, porque se descompensa la carga entre celdas.

La funcion del equilibrador lo que hace realmente es repartir y dividir la tension celda por celda de la tension total del pack.

Si vosotros le poneis 11.1V, que es la tension que dá el cargador a un pack de 3C (3 celdas), el equilibrador divide los 11.1V por 3, lo que hace es cargar 3.7V por celda a la vez y sin que una celda reciba mas tension que la otra.

Por eso está claro que para cargar una lipo en casa, me da igual que pase 1 hora que 4 horas, mientras que en el campo, necesitas el equilibrador o sino te vas "pa casa" despues de un vuelo y con la lipo descargada.

Un saludo.
corrijo un poco tu contestacion,

para cargar una Lipo (1 celda) se comienza con intensidad constante (por lo general, 1C), la bateria empieza a elevar la tension y el cargador debe de mantenerla como mucho a 4.2V/celda, si ese valor sigue aumentando, el cargado rva bajando la corriente para mantener esta tension hasta un valor minimo de corriente que por lo general es 0.1A. Este proceso termina aqui que es cuando la carga de la bateria es completa.

El equilibrador lo que hace es que todos los elementos mantenga la misma tension por igual y no haya sobre tensiones (mayores a 4.2V) por celula, y que el cargar a mas de 4.2V es perjudicial para la lipo.

Al final de todo el proceso, la tension de cada celula de la Lipo cuando esta cargada completamente es de 4.2V aproximadamente.

Mi recomendacion, es que te compres un cargador con equilibrador o un equilibrador para varias celulas y con independencia de si estas en casa o en el campo de vuelo, siempre cargues con el. solo se pierden unos 20 minutos mas por carga.

Saludos.
Avatar de Usuario
Por xerex
#781972
Se me pasaba, puedes cargar el pack entero sin equilibrador, yo lo hacia antaño, antes de tener equilibrador, pero dependera de la calidad de la bateria el que te dure mas o menos.

Saludos.

¡Elija que Addons deben funcionar, utilice sólo lo que realmente necesita!