miliamperios.com

Bootstrap Framework 3.3.6

Más de una docena de componentes reutilizables construidos para proporcionar iconografía, menús desplegables, grupos de entrada, navegación, alertas, y mucho más ...

Fundado el 23 de Noviembre de 2004.

Moderador: Moderadores

Por xtreme
#480037
hola os comento un poco por donde va mi duda: quiero instalar una minicamara a mi aparato pero el peso debe ser minimo, para ello la camara mas o menos ya se cual, ahora el problema esta en como alimentarla y esta camara necesita 9v (una pila de 9v, pero estapesa mucho)continuos, yo e pensado en una lipo q pesa muy poco, pero no se si hay de 9v y si eso servira o sera demasiado peso.


Otra cosa las lipo q llevan los helis estos pequeños(gyrotor) de q voltaje es? alguien me puede ayudar, y si saben de alguna otra manera para conectarla q me de opiniones


gracias y saludos
Avatar de Usuario
Por thorgod7
#480116
Hola xtreme.

Las lipos van como las baterias tradicionales: tenemos elementos sueltos, que poniendolos en serie nos dan voltajes determinados.

Cada elemento de las pilas baterias tradicionales es de 1.25V. Cada elemento lipo es de 3.7v.

Si ponemos 2 lipos en serie tenemos 7.4v y si ponemos 3, tenemos 11.1v. Ninguna de las dos soluciones te sirven a no ser que la camara soporte 13v (que es el voltaje a plena carga de 3 lipos en serie).

Como soluciones, te puedes poner una lipo 3s y un regulador de 9v (LM7809), pero tienes que tener cuidado porque si la camara consume mucho tendrás que ponerle un disipador.

Otra opcion seria, si la camara te admite 10,5v, el poner 8 baterias AAA en serie.

Espero haberte servido de ayuda.

Un saludo.
Avatar de Usuario
Por gaston
#480281
Pues yo creo que te va a salir mas economico y menos pesado el poner una bateria de 9v, que implementar el uso de las lipos.

Con las lipos tiene que poner al menos 3 seldas y ensima, te pasas del voltaje de la camara por lo que, como bien te dicen, tendrias que poner un regulador. Ya esto es un embole, y sin pensar en el peso de las lipos, que creo sincesamente superaran en mucho al de una bateria de 9v.

Otro facto que juega en contra de las lipos, es su tamaño, que sera mayor al de una bateria de 9v.

En este caso, no creo que haya punto de comparacion y me decidiria sin pensarlo por la bateria de 9v (siempre que estemos hablando de una similar a la que se usan en los controles remotos de la tv y equipos de radio, de las que tambien hay recargables).

Saludos................... Gastón.
Por xtreme
#480360
gracias a los dos, la verdad q la idea de una lipo aparte para la camara la desecho, hay un compañero del foro q ha utilizado la propia bateria del heli ayudada con una de un movil, pero yo de electronica,poco, asi q eso me resulta complicado, a ver q puedo hacer...

saludos
Avatar de Usuario
Por pollonsky
#480386
:D Hola xtreme

Tranquilo ahora stoy currando y no puedo pero voy a ver si puedo hacerte un esquema de como lo he hecho para que lo veas con una imajen el sistema y veras como sales de dudas.
Es super sencillos lo unico que tendras que hacer es un mini stabilizador de tension o buscar un colegita que te lo haga, lleva solo dos condesadores y el regulador., en cualquier tienda de componentes electrico te lo vende o donde reparen televiosiones y radios de coche tambien te lo pueden suministrar.

A la noche me curro el esquema.

Otra cosa, ¿ya tienes la minicamara?, no te fies porque cada mini camara se alimenta a una tension diferente.

SALUDOS.
Por xtreme
#480430
pues te lo agradezco muchisimo porq soy mas corto para estas cosas...

otra cosa la camara no la tengo, pero segun lo q he visto y q estan a mejor precio han sido camaras q se alimentan a 9v, y quiero saber q es todo lo q necesito para cuando encuentre una tienda de electronica poder comprarlo a la vez...

finalmente, te queria comentar en bazares de estos de todo 1 euro puedes encontrar algo o no?

saludos
Avatar de Usuario
Por pollonsky
#480843
:D Hola xtreme
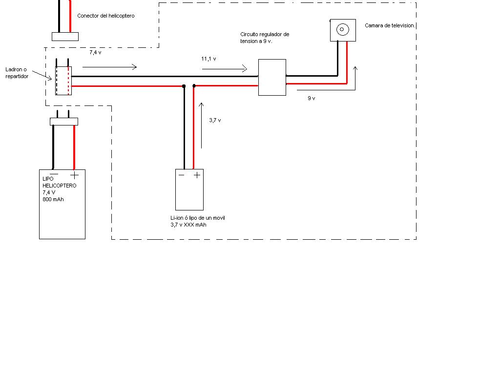
Lo prometido es deuda aqui tienes lo que he hecho. Decirte que el cirquito estabilizador de tension a 9v esta formado por deos condensadores de
100 nF poliester y un circuito LM 7809 que es un estabilizador de corriente positiva a 9 v. El esquema lo tienes en el tema del heli con camara.

Saludos
Adjuntos
esquema electrico camara para helicoptero.JPG
Avatar de Usuario
Por pollonsky
#480847
Se me olvidaba en los bazares creo que no encontraras nada de esto tiene que ser una tienda especializada en componentes electronicos.

¡Elija que Addons deben funcionar, utilice sólo lo que realmente necesita!