miliamperios.com

Bootstrap Framework 3.3.6

Más de una docena de componentes reutilizables construidos para proporcionar iconografía, menús desplegables, grupos de entrada, navegación, alertas, y mucho más ...

Todo lo relacionado con el estudio, diseño y funcionamiento de circuitos y componentes electrónicos relacionados con el radio control. Fundado el 4 de Octubre del 2006.

Moderador: Moderadores

Por jmarena
#1421922
Hola, buenas tardes.
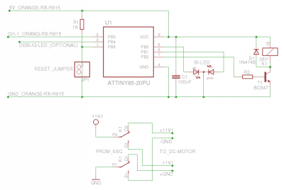
Estoy interesado en conocer la electrónica para estudiar el funcionamiento del circuito de la imagen.
Si alguien tiene información o dispone del artilugio, le importaría pasarme fotos con el mayor detalle posible de ambas caras de la plaquita. Si se puede ver la numeración de los CI mejor.
Gracias de antemano.
InterruptorRC.jpg
Por manuelcasaas
#1421929
Es un interruptor digital encendido-apagado que puedes activar desde cualquier canal libre, el mismo voltaje que le entra sale, el LED se enciende cuando está en encendido, Saludos.
Por jmarena
#1421938
Gracias por las respuestas.
1.- El como se usa y para que, lo tenia claro.
2.- Seguro, sale mas barato comprarlo.

Pero como aficionado a la electronica, lo que busco es el fundamento electronico de ese circuito.
Saber con que integrados esta hecho e intentar averiguar como lo hace.

Gracias por responder.
Un saludo
Avatar de Usuario
Por juan-
#1421940
jmarena escribió:
Sab, 14 May 2022 18:36
Gracias por las respuestas.
1.- El como se usa y para que, lo tenia claro.
2.- Seguro, sale mas barato comprarlo.

Pero como aficionado a la electronica, lo que busco es el fundamento electronico de ese circuito.
Saber con que integrados esta hecho e intentar averiguar como lo hace.

Gracias por responder.
Un saludo
Se trata de un ATMega con un programa que lee la señal ppm y activa una salida al nivel conveniente de un mosfet que se coloca a continuación como etapa de potencia.
Un micro, un mosfet y dos resistencias eso es todo, aparte del programita.
Con electrónica análogica no sé hacerlo.
Avatar de Usuario
Por Jose Luis28
#1422125
Da igual el canal, todos son iguales.

Si te quieres entretener, optosw-rc-242811#p1299100 , luego lo hice programable, con interrupciones, sin el optoacoplador, en fin, me entretuve bastante y me sirvió para hacer centralitas de leds de potencia.

Mosfet ideal xq conmuta por tensión.

¡Elija que Addons deben funcionar, utilice sólo lo que realmente necesita!