- Mié, 02 Jun 2010 3:39
#954207
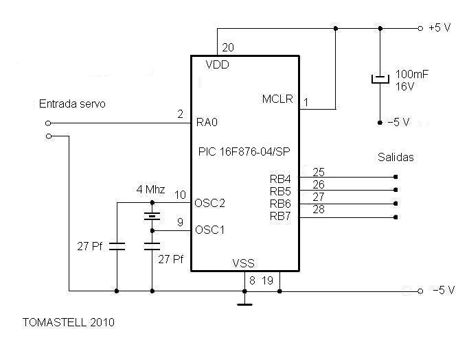
hola
e diseñado un interruptor para servos PIC
como el tema de interruptor canal servo discreto
pero un poco mas complicado y mas exacto
el corazon de todo el circuito es el pic 16f876
el funcionamiento es el siguiente
en la pata 2 RA0 se le mete la señal de un canal del receptor
el canal que tengamos libre o queramos
utilizando dos cables 1 de señal y otro de negativo o masa
el de señal se conecta a la pata 2 ra0 y el negativo a negativo del circuito
segun movamos el estick de ese canal se activaran las patas a 5v o estado alto
rb1,rb2,rb3 y rb4 consecutivamente (solo se enciende 1 pata segun el estick)
la pata 22 rb1 se activa de 0% a 20% del stick
la pata 23 rb2 se activa de 20% a 40% del stick
la pata 24 rb3 se activa de 40% a 60% del stick
la pata 25 rb4 se activa de 60% a 80% del stick
locual tenemos 4 interruptores en un canal segun movamos
el stick
se puede poner un rele en cada pata con un transistor y encender lo que queramos
es util para algunas cosas con 4 formas posibles
se que es complicado y que no todos podeis grabar pic
pero hay que aprender y animarse agrabar pic
se pueden hacer muchas cosas y es el futuro
todo esta programado con el Pic Simulator Ide 6.73
en basic
me a costado mucho conseguirlo cerca de 2 dias dale que te pego
envio el codigo HEX listo para gravar y un esquema
un saludo
e diseñado un interruptor para servos PIC
como el tema de interruptor canal servo discreto
pero un poco mas complicado y mas exacto
el corazon de todo el circuito es el pic 16f876
el funcionamiento es el siguiente
en la pata 2 RA0 se le mete la señal de un canal del receptor
el canal que tengamos libre o queramos
utilizando dos cables 1 de señal y otro de negativo o masa
el de señal se conecta a la pata 2 ra0 y el negativo a negativo del circuito
segun movamos el estick de ese canal se activaran las patas a 5v o estado alto
rb1,rb2,rb3 y rb4 consecutivamente (solo se enciende 1 pata segun el estick)
la pata 22 rb1 se activa de 0% a 20% del stick
la pata 23 rb2 se activa de 20% a 40% del stick
la pata 24 rb3 se activa de 40% a 60% del stick
la pata 25 rb4 se activa de 60% a 80% del stick
locual tenemos 4 interruptores en un canal segun movamos
el stick
se puede poner un rele en cada pata con un transistor y encender lo que queramos
es util para algunas cosas con 4 formas posibles
se que es complicado y que no todos podeis grabar pic
pero hay que aprender y animarse agrabar pic
se pueden hacer muchas cosas y es el futuro
todo esta programado con el Pic Simulator Ide 6.73
en basic
me a costado mucho conseguirlo cerca de 2 dias dale que te pego
envio el codigo HEX listo para gravar y un esquema
un saludo
Align Trex 600E Pro DFC montando
Align Trex 500E Pro EFL en vuelo
Outrage Fusion 50 montando
Spektrum DX6i 2.4Ghz DSMX
Spektrum DX8
Align Trex 500E Pro EFL en vuelo
Outrage Fusion 50 montando
Spektrum DX6i 2.4Ghz DSMX
Spektrum DX8
