Hola.
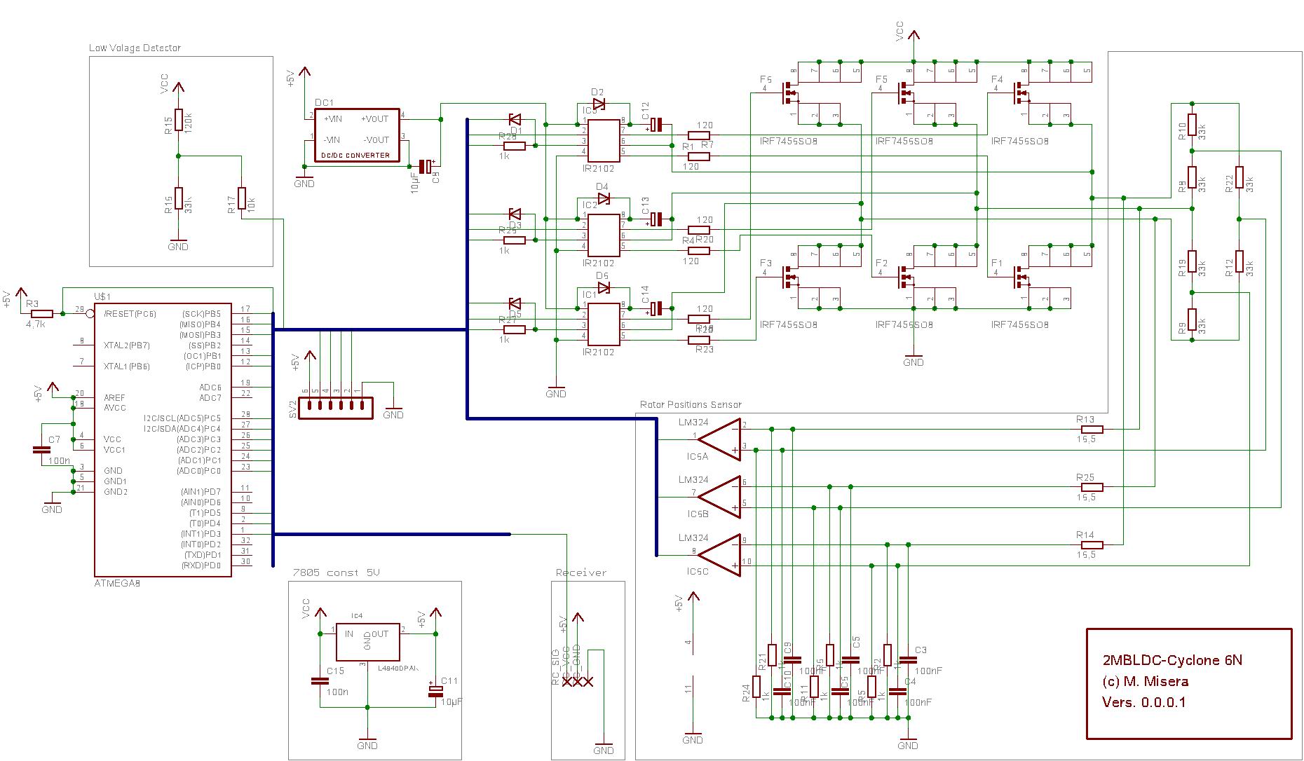
Gracias por poner el esquema, realmente me parece muy interesante, sobre todo por el sistema sensorless hecho con AOs y con todos sus valores de resistencias y condensadores.
No pone el tio de donde se cojerian las 3 fases para el motor, pero te digo que son los "cables" que unen los mosfet de arriba con los de abajo.
Otra cosa interesante esque el jodio que ha hecho el esquema no ha puesto donde va cada cosa en el bus, y me explico, de las 3 resistencias que forman el low voltage detector sale un cable para la linea de bus, sin embargo no dice en que pin del ATMEL iria y asi pues todo

.
Toas formas, se podria sacar del PCB aunque estes X+1 horas para consegirlo.
Aun asi me parece muy interesante el esquema y un gran paso para el famoso ESC brushless casero, si el asm esta bien explicado podria verse que es cada patilla e incluso podria sacar el control del motor e implementarlo en un PIC porque no me llevo bien con los AT y son algo mas dificiles de consegir... uf.. ya se me va la olla.
Podrias enviarme el asm al mail plis??
mrflower@eresmas.com
Que algien nos cuente algo si lo monta
Un saludo.