miliamperios.com

Bootstrap Framework 3.3.6

Más de una docena de componentes reutilizables construidos para proporcionar iconografía, menús desplegables, grupos de entrada, navegación, alertas, y mucho más ...

Fundado el 19 de Octubre de 2004. Todo sobre construcción clásica, nuevas tecnologias en materiales y herramientas.

Moderador: Moderadores

#1332693
Pregunta para expertos.
¿Son eficaces y tienen utilidad hacer las alas con incidencia variable o es una perdida de tiempo el montar tal mecanismo?.
Me refiero a que con un potenciómetro de la emisora hacer subir o bajar el borde de fuga de las dos alas a la vez,no de usarlas como alerones.

Gatovolante,tienes el internette infestado,todas las búsquedas sobre el tema me llevan a tu pagina :lol:
#1332715
Entonces es que estoy haciendo un buen trabajo SEO con el blog :lol:
fuera de bromas, creo que lo mas eficiente es usar las alas de incidencia variable como alerones ya que proporciona un ala limpia.
Cambiar la incidencia de las dos alas al mismo tiempo conservando el mando de profundidad y dotando al ala de alerones nos sera útil puntualmente en la fase de aterrizaje y despegue ya que permite aumentar la sustentación sin variar la actitud del avión. pero esta característica que tendria sentido en un avión de carga, en un velero no la veo a no ser para hacer el cabra usándolo como flaps de maniobra.(segun lo escribo me va pareciendo buena idea)
saludos
#1332764
Iniciado escribió:.... no me queda del todo claro,así que te propongo si no es mucha molestia que me los diseñes tu...
hola, quizás me expliqué mal cosa que no sería extraño, no te quedó claro que ?
Otro punto es el diseño, diseñar un ala o un perfil ? Diseñar un perfil no es fácil, he hecho alguno para mi que han ido bastante bien pero es mas fácil y menos costoso en tiempo y pruebas jugar con perfiles que ya existen.

Lo del ala con incidencia variable y dependiendo de los controles que se implementen puede ser un ala con profundidad, con alabeo o con ambas. Incluir flaps o cualquier tipo de aerofreno en un ala con esas. características no es recomendable. El usar solo el borde de fuga (parte de el) como flaps o spoilers es mas recomendable junto a los alerones o utilizar los alerones en caso de la longitud total de la semiala también como flap, serían flaperones.
#1332775
Vale,entonces sin incidencia variable.Asi me quito artilugios de enmedio.
pa22,explicarte te has explicado bien,pero como me das varias opciones,pues ahí me lio.
una...(El E374 a 9% con un retoque de la circunferencia del borde de ataque es una excelente opción.)
Otra...(Si quieres un avión que se ajuste a cualquier condición de vuelo el RG-15 es una excelente opción)
Por lo que entiendo la mejor sería el RG15,Correcto?pues esa es la que voy a utilizar,sobretodo por que la compare con el perfil del modelo que acabo de terminar y es calcada menos en un pequeño detalle que debe ser fallo mio al copiar el perfil del modelo original.
Gracias a los dos por la ayuda,yo creo que va a salir algo bastante bueno con este perfil.
#1332783
Iniciado escribió:Vale,entonces sin incidencia variable.Asi me quito artilugios de enmedio.
pa22,explicarte te has explicado bien,pero como me das varias opciones,pues ahí me lio.
una...(El E374 a 9% con un retoque de la circunferencia del borde de ataque es una excelente opción.)
Otra...(Si quieres un avión que se ajuste a cualquier condición de vuelo el RG-15 es una excelente opción)
Por lo que entiendo la mejor sería el RG15,Correcto?pues esa es la que voy a utilizar,sobretodo por que la compare con el perfil del modelo que acabo de terminar y es calcada menos en un pequeño detalle que debe ser fallo mio al copiar el perfil del modelo original ......
Entiendo y trato de explicarte aunque con seguridad lo sabes, el E374 si mal no recuerdo es a 10% esto indica que el espesor o grosor más alto se encuentra al 10% de la cuerda o longitud del perfil. Por ejemplo, un E374 con una longitud de 20cms. será más grueso a 2cms. desde el borde de ataque, de igual forma aplica a un 9% la única diferencia es que al rebajar el espesor del perfil no solo se modifica este sino todo el conjunto del perfil. No es fácil ajustar un perfil dado que al "adelgazarlo" nunca dará el mismo rendimiento (o quizás dé peor rendimiento) que el original, con mi poca experiencia en esto de perfiles he notado que al variar el % del borde de ataque el cual tambien es relativo a la longitud del perfil y al grosor se mejora mucho el comportamiento de un perfil modificado partiendo de un original, aunque no siempre es así y hay que tocar otras areas. En fin, yo particularmente vuelvo al princio, siempre me pregunto cual será la tarea del avión y en función a eso escojo un perfil lo más amigable posible a la forma del ala (geometría) y a la tarea en cuestión y de ser posible utilizo perfiles conocidos y probados sin toquetearlos.

El RG-15 es un perfil excepcional que te dá un gran abanico de posibilidades incluyendo lo tolerante que es a las desviaciones propias de cortar costillas o cortar corcho con hilo caliente. Si quieres un velero todo terreno que te hará disfrutar sin muchas complicaciones, tiempo y trabajo el RG-15 es el indicado solo toma en cuenta que dado su grosor no vá bien con alas de 1,3mtrs. o menores debido a que si pones servos en estas parte de los servos queda por fuera a no ser que instales servos tipo "slim" ...... piensa que los servos de 3grs. tienen 10mm de espesor y van justos en un ala de 1,2mtrs, como pongas un 5grms. o un 9grs. que están sobre los 12mm te quedarán por fuera. Para un 2mtrs. cualquier mini servo de 14grs. te vá bien en las semialas.

En todo caso, en este mismo hilo hay muchos que saben muchísimo de perfiles alares y aerodinámica que quizás te puedan dar más luz que yo y en cuanto a alas con incidencia variable sé de por lo menos dos que pueden guiarte mejor que yo que soy un teórico más y realmente no tengo ni la pagana idea de como se mueve un velero de esos :lol: . Creo haber visto a Jorge Medina y al Tío Juan en este hilo, AMBOS tienen experiencia en este tipo de veleros.
Por TIO JUAN
#1332804
Sigo el hilo con mucho interes, solo por aquello de que nunca me puse a diseñar nada y lo tengo como asignatura pendiente, son algunos temas los que me echan para atrás siempre en esta cuestión, al afrontar algún posible diseño pòr mi parte, sobre todo en el tema de elegir perfil etc, ( es para mi todo un mundo de posibilidades, pero no soy capaz de sacarles partido ).
partiendo de que la mayor parte de mis aviones son específicos para ladera, por mi mesa de trabajo en forma de planos y algun kit, han pasado perfiles como el comentado RG 15 y similares con algunas diferencias, como pueda ser mi ultimo proyecto que fue con un HQ 1,5 -9 para mi P.S.S MB 339 Airmachi, Me reitero... que solo puedo hablar de estos perfiles como volables en ladera, ( con unos resultados muy satisfactorios ) los cuales sus envergaduras no superan el 1,5m mas o menos.
Ante el proyecto que te ocupa con esos 2 metros de envergadura, no es mucho lo que yo te pueda ayudar, a mi se me escapa un poco, conjugar 2 metros de envergadura y a motor con un RG 15, pero "ojo" que tambien creo que todo seria hacer un buen estudio en la elección y valoración del avión y sus facultades para el vuelo que se desean, " el desafío es el diseño", sobre lo de las alas con incidencia variable, podrías diseñarlas con sistema de control Pitcheron, pero en mi opinion, y solo es mi opinion, no lo veo como mejor opción en un 2 metros a motor y dependiendo de que planta alar elijas,
aunque no suelo sacar perfiles para mis construcciones, pues lo que mas hago es construir de plano, si suelo entretenerme con una pagina que mas abajo te adjunto, lo peor que esta en ingles, pero dándole a traducir texto, te vas enterando de como va... puedo decirte que una vez probé a sacar un SD3012, solo por probar a ver como resultaba metiendo los datos, cuerda, espesor etc,etc y me pareció una buena ayuda, por esto te dejo el enlace para que si quieres puedes practicar, no es dificil sacarte tu mismo ese RG 15 que comentais en esta pagina, solo es ir probando datos y porcentajes etc, una vez te da el perfil resultante te da la opcion de guardarlo o imprimirlo directamente, para terminar el unico consejo que si creo te puedo dar, es que no recules en tu empeño de diseñar lo que tienes en mente, acometelo con todas las consecuencias, eh intenta valorar todos los posibles parámetros y dejarlos bien atados antes de empezar, para luego no lamentarnos, tambien decirte como en todo, y en este caso tu diseño, que todo no se puede tener,

Este es el enlace de la pagina comentada, el cuadro de datos para rellenar esta un poco mas abajo una vez abierta la pagina, buscas el perfil deseado en el enlace de al lado y empiezas a trabajar con el, al principio cuesta un poco enterarte de como va, a mi al menos me costo un poco, un saludo y espero a verte ayudado dentro de lo posible.
http://www.windandwet.com/windturbine/a ... /index.php
rg15.gif
Por aquello de lo de las alas variables,y como muestra y ejemplo de este sistema, te dejo unas imagenes de lo ultimo que tengo echo ( sin estrenar aun ), y que dentro de poco pondré en el apartado Vuelo a Vela de este foro próximamente, se trata de un mini velero de ladera con sistema de control Pitcheron, comentado anteriormente,
Mis respetos a los que en estos temas que de perfiles se trata, saben mucho mas que yo, pues un servidor en esto solo esta practicando, mis opiniones volcadas aquí, son solo eso, " opiniones ".
Adjuntos
YES.jpg
ZAEROTEC Z 33 V2
Zip33-V2_ASSY_111026_Fuse_14.jpg
Copia de IMG_2642.JPG
Copia de DSCN1464.JPG
Copia de DSCN1465.JPG
Por TIO JUAN
#1332835
gatovolante escribió:Me encanta el modelo y el sistema de mando tío Juan.
:D Gracias, eso justo me ocurrio a mi cuando lo descubrí, otra cosa totalmente diferente es cuando te llega el kit y te das cuenta de lo que tienes que trabajar con el, ( aunque me eh divertido un montón ) las múltiples piezas son pequeñas acorde con el modelo claro... aunque viene todo muy bien detallado y explicado , hay que trabajar en el montaje muy finamente, los dedos, mejor dicho mis dedos eran demasiado grandes para manipular ciertas piezas,algunas se montaron con pinzas, ahora estoy en fase de espera para encontrar un dia con condiciones para su estreno, por otro lado es mi primer Pitcheron terminado y por volar aun, tengo otro proyecto de un Pitcheron mayor el VS. ROTOR , pero su construccion desde plano es muy exigente y lo tengo aparcado, quizás lo dejare para terminarlo para cuando me jubile y tenga la cabeza mas asentada, :mrgreen: :lol: por que de la maquina que hablo se las trae...aeromodelos-vuelo-vela-f3/original-roto ... 00286.html

Planos de los diferentes pajaritos con este tipo de sistemas de control: http://www.slopeflyer.com/artman/publish/VS-plans.shtml
Y aqui un video del sistema en movimiento: [youtube]http://www.youtube.com/watch?v=GpfX6e0eu2s[/youtube]

Y para finalizar, en este otro podemos ver a la maquina en accion extrema, ¿ quien se atrebe con el...? :oops: :mrgreen: :lol:

[youtube]http://www.youtube.com/watch?v=1krveNg_wJY[/youtube]
#1332901
La verdad es que el tema perfiles es un tema muy extenso y complejo y tendriamos para rato.
Aqui se puede ver en rojo el perfil que pensaba poner desde un principio.Se ve que es el mismo RG15,solo el defecto de abajo que seguro que ha sido al copiarlo.Esta vez voy a utilizar el RG15 original.
rg15.jpg
Tomo nota tambien sobre el grosor para los servos.
Creo que lo mejor será hacer el modelo tal como lo tengo planeado y luego despues de las pruebas si no es satisfactorio el resultado,pues lo hablamos y se hacen otras alas.
De todas formas el modelo que he preparado va a ser un modelo todoterreno,porque se le pueden hacer varias alas y ponerle la que se nos antoje.
Gracias a todos por los consejos y las observaciones.
Tio juan,ese es un maquinazo de esos que el dia del estreno te tiemblan las piernas.Muy guapo,que lo disfrutes.
En breve,pero que muy breve pongo la presentacion del nuevo modelo.
Avatar de Usuario
Por Iniciado
#1332903
A este nuevo modelo le he puesto el nombre de EVO, de evolutions :lol:
El porque de este nombre? pues porque es un avion que se puede modificar al gusto de cada uno.
como por ejemplo.
--Alas desmontables e intercambiables.
--Facilidad de poner el estabilizador desmontable.
--Fuselage aerodinamico valido como avion,planeador o velero.
--Medidas ajustadas,ni muy grande ni muy pequeño.
--Capacidad para vuelos largos.
---Bajo consumo,poco peso,etc.
Espero que os guste...
Lo de las puntitas de las alas y la cola es porque me gustan así. :mrgreen:
Planeador 2.jpg
Fuse 2.jpg
Especificaciones.
Embergadura... 1,8 m o 2 m.
Largo del fuselage total...90 Cm.
Peso en vuelo...700 Gr.
Motor...2830 de 1500 Kv.
Baterias...3S/2200mA.
Luces de navegacion.
Avatar de Usuario
Por Iniciado
#1333180
Primer dia de trabajo,a ratos y ya va cojiendo formas.
Plantillas cortadas y lijadas.
1 Plantillas.jpg
Plantillas de arriba y abajo pegadas al bloque de corcho y listas para cortar.
2.JPG
3.JPG
4.JPG
Laterales cortados.
5.JPG
Parte superior e inferior cortadas.
6.JPG
7.JPG
8.JPG
Marcando las partes que se van a lijar.
9.JPG
10.JPG
Primer lijado para ir dando forma.
11.JPG
13.JPG
14.JPG
15.JPG
12.JPG
Y esto es todo por hoy.
Avatar de Usuario
Por Iniciado
#1333670
Seguimos con el fuse.

Ahuecado para la bancada.
1.JPG
Bancada colocada provisional.
2.JPG
Corte central y ahuecado de la parte de abajo para eliminar peso y alojamiento del variador.
3.JPG
4.JPG
Hueco para varilla de carbono de refuerzo del tramo de cola y cajeado del servo de profundidad.
Adjuntos
5.JPG
Avatar de Usuario
Por Iniciado
#1333839
Otro dia de trabajo y seguimos avanzando.

Estabilizador horizontal completo terminado.
1.JPG
Localizado y marcado el centro de gravedad.
2.JPG
Plantillas colocadas para cortar la cabina.
3.JPG
Cabina cortada.
4.JPG
Pegado de balsa de 1 mm para proteger los bordes.
5.JPG
Ahuecado para bateria y quitada la balsa trasera que todavía no le toca.
6.JPG
Una vista lateral muy mala.
7.JPG
Ahuecado completo del interior para alojamiento de variador,receptor y bateria.
Adjuntos
8.JPG
Avatar de Usuario
Por Iniciado
#1334271
Ala cortada.
1.JPG
2.JPG
Preparando y cortando el eje por la linea de vuelo del ala con incidencia 0.
3.JPG
4.JPG
5.JPG
Colocadas las plantillas para cortar la parte baja del perfil.
6.JPG
Perfil bajo cortado.
7.JPG
Artilugio para cortar el perfil de arriba.
8.JPG
Alojamiento del ala ya preparado.
Adjuntos
9.JPG
Avatar de Usuario
Por Iniciado
#1334361
Varilla de carbono para refuerzo del tramo de cola,sugerido por sukoi.
1.JPG
Varilla de carbono para pasar los cables de servo y luz de cola.
2.JPG
3.JPG
Fuselaje cerrado y listo para un ultimo lijado e imprimacion.
Adjuntos
4.JPG
5.JPG
Avatar de Usuario
Por Iniciado
#1334474
Como el ala es bastante fina,e usado tres varillas de carbono de distinto grosor a modo de antena telescopica.
1.JPG
En la parte del borde de salida,un tubo de 6 mm y varilla de fibra de 4 mm.
2.JPG
En el borde de ataque un tubo de aluminio de 8 mm en el que entran las varillas de carbono de 6 mm.
Adjuntos
3.JPG
4.JPG
Avatar de Usuario
Por Iniciado
#1334795
Este es un sistema exclusivo para este avion,aunque se puede adaptar tambien a modelos como el easystar,etc.

Se necesita...
Un trozo de placa de fibra de vidrio.
Una maderita que sea fuerte.
Cuatro tornillos.
Dos muelles.
10.JPG
La plaquita de fibra la podemos sacar de una placa recuperada.
9.JPG
Empezamos el montaje.
Cogemos el trozo central y marcamos donde vamos a colocar la madera.
11.JPG
Ahuecamos y pegamos la madera como en la imagen.
12.JPG
Ahora hay que hacer cuatro taladros a la plaquita de fibra.Dos finos para los tornillos con los muelles y dos mas gorditos a los
extremos.
Los de los extremos se hacen mas pequeños que la cabeza del tornillo que vamos a utilizar y despues de ensamblarlo le vamos
aumentando el diametro para que encaje perfectamente.
Tambien antes de hacer el ajuste final,hay que pegarle unas laminas de valsa de 1 mm tanto al ala como al soporte.
13.JPG
En las puntas de la plaquita,hacemos un rebaje para que al meter el ala no choque con los tornillos.
14.JPG
15.JPG
16.JPG
17.JPG
El ensamblado completo queda así.
Adjuntos
18.JPG
19.JPG
20.JPG
21.JPG
#1335198
Toca pegar el bloque central del ala.

Se hace un pequeño rebaje en la parte del cuerpo para que entre la plaquita de fibra y pegamento al canto.
1.JPG
Lo colocamos bien posicionado.
2.JPG
Le ponemos dos tornillos provisionales para que no se mueva en el ajuste final.
3.JPG
Montamos las alas y reajustamos si es necesario.Esta operacion ya se realizó antes de cortar la parte central del ala,por lo que deberia quedar perfectamente ajustado a la primera.
4.JPG
5.JPG
6.JPG
Ahora solo queda pegar la otra parte de encima y listo.
Esto es como hacer un puzle,desmontarlo y volver a montarlo.
Adjuntos
7.JPG
8.JPG
Avatar de Usuario
Por Iniciado
#1335562
Este es un inventillo para poder poner una de las luces de cola.
Ademas me sirve para dar mayor superficie de apoyo para el estabilizador.
Adjuntos
10.JPG
11.JPG
12.JPG
Avatar de Usuario
Por Iniciado
#1336170
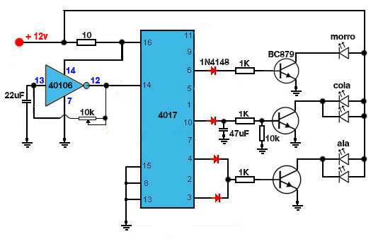
Para este avion e diseñado un juego de luces especial para led de 12v.
Su funcionamiento es...
Un flas rapido bajo el morro,seguido de...
Dos flas rapidos en las alas,seguido de...
Un flas con atenuacion lenta en la cola.
Los componentes son faciles de encontrar y baratos.

Esquema.
Juego luces navegacion.jpg
Parte de los componentes utilizados.
1.JPG
2.JPG
Montaje completo.El tamaño es de 2,5 cm x 3 cm.
Adjuntos
3.JPG
4.JPG
  • 1
  • 5
  • 6
  • 7
  • 8
  • 9
  • 15

¡Elija que Addons deben funcionar, utilice sólo lo que realmente necesita!